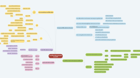
การเปลี่ยนแปลงการปกครอง พ.ศ.2475

Get Started. It's Free
or sign up with your email address
การเปลี่ยนแปลงการปกครอง พ.ศ.2475 by Mind Map: การเปลี่ยนแปลงการปกครอง พ.ศ.2475

1. ร.6

1.1. สนับสนุนราชาธิปไตย

1.1.1. ไม่สนับสนุนประชาธิปไตย

1.2. พัฒนาความรู้ประชาชน

1.2.1. การตราพระราชบัญญัติประถมศึกษา

1.2.2. ให้เสรีภาพแสดงความคิดเห็นแก้หนังสือพิมพ์

1.3. ตั้งดุสิตธานี

1.3.1. เมืองจำลองประชาธิปไตย

1.3.2. ทดลองการบริหารปกครองท้องถิ่น

1.3.2.1. เทศบาล

2. ร.7

2.1. พยายามเปลี่ยนเป็นประชาธิปไตย

2.1.1. ไม่ประสบผลสำเร็จ

2.1.1.1. การปฏิวัติการเมืองการปกครอง พ.ศ.2475

2.2. รัฐธรรมนูญ

2.2.1. ฉบับแรก

2.2.1.1. ร่างรัฐธรรมนูญของพระยากัลยาณไมตรี

2.2.1.1.1. ไม่ได้เอามาใช้

2.2.2. ฉบับที่ 2

2.2.2.1. An outline of changes in the form of goverment

2.2.2.1.1. Raymond B. Stevens

2.2.2.1.2. พระยาศรีวิศาลวาจา

2.2.2.1.3. ไม่ได้เอามาใช้

3. สถานการณ์ก่อนการเปลี่ยนแปลง

3.1. ร.5

3.1.1. กลุ่มก้าวหน้า ร.ศ.103

3.1.1.1. กลุ่มแรกที่เรียกร้องให้เปลี่ยนแปลง

3.1.1.1.1. ผู้ศึกษาจากยุโรป

3.1.1.2. เสนอให้พระมหากษัตริย์อยู่ภายใต้รัฐธรรมนูญ

3.1.1.3. ขณะนั้นเมืองไทยยังไม่่พร้อมที่จะเปลี่ยน

3.1.2. กบฏ ร.ศ.130

3.1.2.1. นายทหารและกลุ่มคน

3.1.2.1.1. ร.อ.ขุนทวยหาญพิทักษ์

3.1.2.1.2. 91 คน

3.1.2.2. ไม่สำเร็จ

4. รายละเอียดของคณะราษฎร

4.1. ผู้ก่อตั้งคณะราชฎร

4.1.1. มีสมาชิก 39 คน

4.1.1.1. มีกลุ่มคนที่ปฏิวัติสยาม เมื่อ 2473

4.1.1.2. พยุหสนา - หัวหน้าผ่ายทหาร

4.1.1.3. หลวงประดิษฐ์มนุธรรม - หัวหน้าผ่ายพลเรือน

4.1.1.4. สงครามชัย - หัวหน้าผ่ายทหาร

5. ระหว่าง 24-29 มิ.ย 2475

5.1. 24 มิ.ย

5.1.1. ปิดกั้นการติดต่อกับร.7 ราษฎรชุมนุมกันที่พระบรมรูปทรงม้า

5.2. 25 มิ.ย

5.2.1. ร.7 ยอมสิ้นสุดอำนาจกษัตริย์

5.3. 27 มิ.ย

5.3.1. วางหลักการปกครอง

5.3.2. ร.7 ลงนามในรัฐธรรมนูญชั่วคราว

5.4. 28 มิ.ย

5.4.1. ประชุมสภาผู้แทนราษฎร

5.4.2. ตั้งคณะรัฐบาลชั่วคราว

6. สาเหตุการเปลี่ยนแปลงการปกครอง

6.1. ความเสื่อมศรัทธาการปกครองระบอบสมบูรณาญาสิทธิราชย์

6.1.1. เรื่มเสื่อมตั้งแต่สมัยร.6

6.1.2. ไม่สามารถแก้ไขปัญหาทางเศรษฐกิจและสังคมได้

6.1.3. ให้อำนาจแก่กลุ่มราชวงศ์และขุนนางระดับสูงอย่างมาก

6.2. ประชาชนชาวไทยส่วนใหญ่ได้รับการศึกษาแบบตะวันตก

6.2.1. นักเรียนไทยที่จบจากต่างประเทศได้รับอิทธิพลแบบตะวันตกกลับมาด้วย

6.3. อิทธิพลของสื่อมวลชน

6.3.1. ก่อนการปฏิวัติในกรุงเทพ มีการออกหนังสือพิมพ์หลายฉบับวิพากษ์การบริหารของรัฐบาล

6.4. สภาวะเศรษฐกิจตกต่ำภายในประเทศ

6.4.1. เกิดสงครามโลกครั้งที่ 1

6.4.2. ขายผลผลิตไม่ได้ ขาดเงินตราจากต่างประเทศ

6.4.3. ร.6 ทรงใช้เงินในพระคลังจำนวนมาก

6.4.4. ร.7 ทรงได้พยายามแก้ไขแต่ไม่ไม่สำเร็จ

6.4.5. ถูกกล่าวหาเป็นความพกพร่องของระบอบสมบูรณาญาสิทธิราชย์

7. การเปลี่ยนแปลงการปกครองและผลที่ตามมา

7.1. การดำเนินการปกครองในระบอบใหม่

7.1.1. สมัยที่ 1

7.1.1.1. ใช้พระราชบัญญัติธรรมนูญการปกครองแผ่นดินสยามชั่วคราว

7.1.1.1.1. แต่งตั้งสมาชิกสภาผู้แทนราษฎร

7.1.2. สมัยที่ 2

7.1.2.1. มีสมาชิกผู้แทนราษฎร 2 ประเภท

7.1.2.1.1. ประเภทที่ 1

7.1.2.1.2. ประเภทที่ 2

7.1.3. สมัยที่ 3

7.1.3.1. ถือเป็นการปกครองระบอบประชาธิปไตยที่สมบูรณ์

7.2. ผลที่ตามมา

7.2.1. เกิดความขัดแย้งของเค้าโครงเศรษฐกิจ

7.2.2. พรยามโนปกรณ์นิติออกพระราชบัญญัตือันเป็นคอมมิวนิสต์

7.2.3. หลวงประดิษฐ์มนุธรรมต้องเดินทางออกนออกประเทศ

7.2.4. พันเอกพระยาพหลพยุหเสนายึดอำนาจรัฐบาล

7.2.5. เกิดกบฎบวรเดชวันที่ 11 ตุลา 2476