Drugs for HTN

Get Started. It's Free
or sign up with your email address
Drugs for HTN by Mind Map: Drugs for HTN

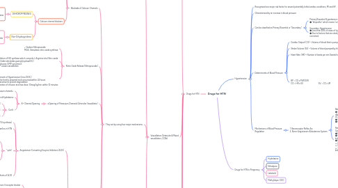
1. Hypertension

1.1. Recognized as a major risk factor for several potentially lethal cardiac conditions, MI and HF.

1.2. Characterized by an increase in blood pressure

1.3. Can be classified as Primary/Essential or “Secondary”

1.3.1. Primary/Essential Hypertension ● “Idiopathic” which means “unknown origins”

1.3.2. Secondary Hypertension ● Less than 20% of cases of hypertension ● Due to factors that are clearly defined and corrected.

1.4. Determinants of Blood Pressure

1.4.1. Cardiac Output (CO) – Volume of blood that is pumped by the heart per min (mL/min)

1.4.2. Stroke Volume (SV) – Volume of blood pumped by the heart per beat (mL/beat)

1.4.3. Heart Rate (HR) – Number of beats per min (beats/min); aka chronotropism

1.4.4. BP = CO x PVR/SVR CO = HR x SV SV = CC x VR VR = FC/BV x VT

1.4.4.1. Factors Affecting Stroke Volume a. Cardiac Contractility (Inotropism) INC. Cardiac Contractility = INC. Stroke Volume b. Venous Return – Vol. of blood that goes back to the heart INC. Venous Return = INC. Stroke Volume

1.4.4.2. Factors Affecting Venous Return a. Venous Tone : INC. Venous tone = INC. Venous Return b. Fluid Content/Blood Volume: INC. Fluid content = INC. Venous Return

1.4.4.3. Peripheral/Systemic Vascular Resistance ●Also known as “Afterload” ●“Resistance to Blood Flow” ●Based on Arteriolar Tone : INC. Arteriolar Tone = Vasoconstriction = INC. SVR/PVR DEC. Arteriolar Tone = Vasodilation = DEC. SVR/PVR

1.5. Mechanisms of Blood Pressure Regulation

1.5.1. 1. Baroreceptor Reflex Arc 2. Renin-Angiotensin-Aldosterone System

1.5.1.1. Baroreceptor Reflex Arc ● Short Term BP regulation mechanism ● Components: oBaroreceptor – from Carotid arteries and Aortic Arch oCentral Vasomotor Area – provides sympathetic signals to the heart ● Works in a negative feedback loop. ● Once the Baroreceptors detects High BP, they activate inhibiting neurons to deactivate the signals from the Central Vasomotor Area.

1.5.1.2. Renin-Angiotensin-Aldosterone System ● Long-Term Blood Pressure Regulation ● Governed by Renin (produced from the kidneys) ● Renin secretion is contributed by certain stimuli such as: ➢ Hypoperfusion ➢ Renal Hypoperfusion ➢ Stimulation B1 receptors in the heart and kidneys (Inc. renin)

2. Drugs for HTN in Pregnancy

2.1. Hydralazine

2.2. Nifedipine

2.3. Labetalol

2.4. Methyldopa -DOC

3. Drugs for HTN

3.1. Sympathoplegics (Sympa Blockers)

3.1.1. Interferes with the Sympathetic control of cardiovascular function

3.1.2. a.) Centrally-Acting (Alpha-2 agonists)

3.1.2.1. ● Reduces blood pressure by reducing cardiac output, vascular resistance or both. ● Compensated by RAAS by salt retention

3.1.2.1.1. Examples: Clonidine Methyldopa (preferred in pregnancy Guanabenz- obsolete Guanfacine- obsolete

3.1.3. b.) Ganglion-Blocking Drugs

3.1.3.1. ● Nicotinic blockers that act in the ganglia but causes severe adverse effects and are considered obsolete.

3.1.3.1.1. Ex. Hexamethonium, Trimetaphan, and Mecamylamine

3.1.4. c.) Inhibitor of Vesicular Storage of Dopamine

3.1.4.1. ✓ Reserpine • MOA: Inhibits Vesicular Monoamine Transporter (VMAT) • Side Effects: Depression

3.1.5. d.) Postganglionic Sympathetic Nerve Terminal Blockers

3.1.5.1. ● Deplete and block release of Norepinephrine from the pre-synapse ● Very efficacious in lowering blood pressure but produces severe adverse effects and are now obsolete.

3.1.5.1.1. ● Ex: Guanethidine, Guanadrel, Bretylium.

3.1.6. e.) Adrenergic blockers ● Selective Alpha-1 blockers and Beta-1 blockers

3.1.6.1. Con’t ✓ Beta-Blockers o They initially reduce cardiac output (by dec. HR) but some may decrease vascular resistance as a contributing effect. o Atenolol, metoprolol and carvedilol are some of the most popular. o Carvedilol and Labetalol (affects smooth muscles) o Nebivolol (New B-blockers with direct vasodilator action caused by nitric oxide release)

3.1.6.1.1. Celiprolol Betaxolol-glaucoma mngmt Bisoprolol-stable heart failure Atenolol Acebutolol Metoprolol-stable heart failure ESMOLOL

3.1.6.2. ✓ Alpha Blockers o Moderately effective antihypertensive drugs o Reduces vascular resistance and venous return o Non-selective alpha blockers are of no value in HTN treatment o Free of adverse effects but may cause orthostatic hypotension (first-dose phenomenon) o Useful in BPH as they relax smooth muscle

3.2. Vasodilators (Arteriolar & Mixed vasodilators; CCBs)

3.2.1. Drugs that dilate blood vessels by acting directly on smooth muscles.

3.2.2. They act by using four major mechanisms

3.2.2.1. Blockade of Calcium Channels

3.2.2.1.1. ● Effective vasodilators ● Moderately efficacious and orally active. ● Two Types: Dihydropyridines and Non- Dihydropyridines

3.2.2.1.2. ● Uses: oManagement of Arrythmia (NON-DHP) oAlternative Management for HTN oManagement for angina pectoris and Prinzmetal angina

3.2.2.1.3. Calcium channel blockers

3.2.2.2. Nitric Oxide Release (Nitroprusside)

3.2.2.2.1. ✓Sodium Nitroprusside MOA: Stimulates nitric oxide synthase

3.2.2.2.2. Steps: 1. Stimulation of NO synthase which converts L-Arginine into Nitric oxide 2.Nitric Oxide stimulates guanylylcyclase(GC) 3. GC inducesc GMP conversion 4. cGMP causes vasodilation

3.2.2.2.3. Con’t ● Uses: oManagement of Hypertensive Crisis (DOC) oShould be freshly prepared and consumed within 24 hours oPhotosensitive to prevent degradation oMax Duration of infusion and max dose: 10mcg/kg/min within 10 minutes

3.2.2.3. oOpening of Potassium Channels (Arteriolar Vasodilator)

3.2.2.3.1. K+ Channel Opening

3.2.2.4. Angiotensin Modifying Drugs

3.2.2.4.1. Angiotensin-Converting Enzyme Inhibitors (ACEI)

3.2.2.4.2. Angiotensin II Receptor Blockers (ARBs)

3.2.2.4.3. Uses of ACEI and ARBs

3.2.2.4.4. Side Effects of ACEI/ARBs

3.2.2.4.5. Contraindication of ACEI and ARBs ●Systolic BP less than 100 mmHg ●Bilateral Artery Stenosis ● Hyperkalemia ●Pregnancy (may cause Renal dysgenesis)

3.2.2.4.6. Renin Inhibitor

3.2.2.5. Activation of D1 dopamine receptors (Fenoldopam)

3.2.3. MOA of vasodilators

3.2.3.1. Reduction of calcium influx via L-type channels

3.2.3.1.1. Dihydropyridines: vessels > heart

3.2.3.1.2. Verapamil, diltiazem: heart ≥ vessels

3.2.3.2. Release of nitric oxide from drug or vascular endothelium

3.2.3.2.1. Nitroprusside

3.2.3.3. Hyperpolarization of vascular smooth muscle through opening of potassium channels

3.2.3.3.1. Minoxidil sulfate, diazoxide, hydralazine

3.2.3.4. Activation of dopamine D, receptors

3.2.3.4.1. Fenoldopam

3.3. Angiotensin Modifying (ACEI & ARBs)

3.4. Renin Inhibitor

3.5. Diuretics