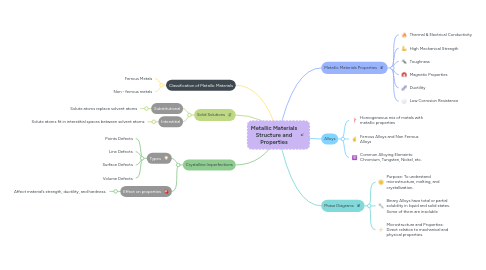
Metallic Materials Structure and Properties

Get Started. It's Free
or sign up with your email address
Metallic Materials Structure and Properties by Mind Map: Metallic Materials Structure and Properties

1. Classification of Metallic Materials

1.1. Ferrous Metals

1.2. Non - ferrous metals

2. Solid Solutions

2.1. Substitutional

2.1.1. Solute atoms replace solvent atoms

2.2. Interstitial

2.2.1. Solute atoms fit in interstitial spaces between solvent atoms

3. Crystalline Imperfections

3.1. Types

3.1.1. Points Defects

3.1.2. Line Defects

3.1.3. Surface Defects

3.1.4. Volume Defects

3.2. Effect on properties

3.2.1. Affect material’s strength, ductility, and hardness.

4. Metallic Materials Properties

4.1. Thermal & Electrical Conductivity

4.2. High Mechanical Strength

4.3. Toughness

4.4. Magnetic Properties

4.5. Ductility

4.6. Low Corrosion Resistance

5. Alloys

5.1. Homogeneous mix of metals with metallic properties

5.2. Ferrous Alloys and Non Ferrous Alloys

5.3. Common Alloying Elements: Chromium, Tungsten, Nickel, etc.

6. Phase Diagrams

6.1. Purpose: To understand microstructure, melting, and crystallization.

6.2. Binary Alloys have total or partial solubility in liquid and solid states. Some of them are insoluble

6.3. Microstructure and Properties: Direct relation to mechanical and physical properties.