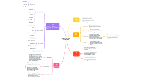
BAB 3 SISTEM KOMPUTER

Get Started. It's Free
or sign up with your email address
BAB 3 SISTEM KOMPUTER by Mind Map: BAB 3 SISTEM KOMPUTER

1. FUNGSI CPU DALAM MENYIMPAN DAN MEMPROSES DATA

1.1. Owned Channels

1.1.1. Website

1.1.1.1. Landing Page

1.1.1.2. Blog Post

1.1.1.3. Guest Post

1.1.2. Newsletter

1.1.3. Drip e-mails

1.1.4. Webinar

1.1.5. Demo Video

1.1.6. Launch Event

1.1.7. White Paper

1.2. Earned Channels

1.2.1. Press Release

1.2.2. SEO

1.2.3. ASO

1.2.4. Organic App Listings

1.2.5. Reviews

1.3. Paid Channels

1.3.1. Google Ads

1.3.2. Social Media Ads

1.3.3. Display Ads

1.3.4. Paid App Listings

1.3.5. Sponsorings

1.4. Other

1.4.1. Be creative!

2. KOMPONEN

2.1. Brainware

2.1.1. Brainware adalah manusia atau pengguna komputer. Brainware juga disebut user. Ketika seseorang menggunakan konputer, maka dia menjadi pengguna komputer tersebut dan menjadi bagian dari suatu sistem komputer

2.2. hardware

2.2.1. Hardware atau perangkat keras adalah perangkat yang memiliki wujud fisik

2.2.2. Perangkat keras merupakan berbagai benda dari komputer yang digunakan seperti Monitor, Mouse, Keyboard, CPU

2.3. software

2.3.1. Merupakan perangkat lunak karena tidak memiliki bentuk fisik. software adalah perangkat yang berisi perintah yang dipahami komputer

3. PENGERTIAN

3.1. sistem komper merupsksn kombinasi dari komponen komputer yang bekerja sama membentuk suatu sistem untuk melakukan tugas tertentu.

4. MEKANISME

4.1. Input

4.1.1. input atau pemasukan merupa tahal awal dari proses pengolahan data

4.2. Proccess

4.2.1. Proses merupakan tahap pengolahan data yang dilakukan oleh perangkat proses

4.3. Output

4.3.1. output atau pengeluaran merupakan tahap pencetakan informasi yang merupa file hardcopy atau file softcopy melalui perangkat output (output device)

4.3.1.1. hardcopy berarti menggunakan media atau object membentuk fisik, seperti buku,surat,dan dokumen

4.4. storage

4.4.1. storage merupakan proses rekaman hasil pengolahan data ke perangkat penyimpanan (storage device)

5. FUNGSI

5.1. INPUT DATA merupakan fungsi memasukan data dari pegguna ke komputer.

5.2. PROSES DATA adalah saat sistem komputer pengolah data yang dimasukan ke dalam komputer

5.3. MENGHASILKAN DATA setelah data di proses, sistem komputer akan menghasilkan data baru dari data yang di proses tersebut.