Моделі взаємодії держави з НГО в наданні соціальних послуг

МОДЕЛІ ВЗАЄМОДІЇ ДЕРЖАВИ З НЕДЕРЖАВНИМИ ОРГАНІЗАЦІЯМИ ЩОДО НАДАННЯ СОЦІАЛЬНИХ ПОСЛУГ: ЗАРУБІЖНИЙ ДОСВІД

Get Started. It's Free
or sign up with your email address
Моделі взаємодії держави з НГО в наданні соціальних послуг by Mind Map: Моделі взаємодії держави з НГО в наданні соціальних послуг

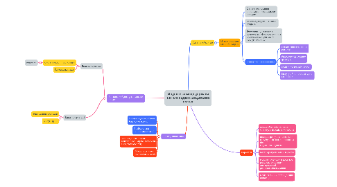
1. Інституціоналізація

1.1. 1) соціал-демократична (скандинавська);

1.2. 2) ліберальна (англосаксонська);

1.3. 3) перехідні (в країнах Центрально-Східної Європи та Середземномор’я);

1.4. 4) корпоративна (континентальна).

2. Суспільний сектор

2.1. Міжсекторальне співробітництво

2.1.1. Спільне планування і впровадження соціальних програм.

2.1.2. Взаємне узгодження цілей і завдань.

2.1.3. Державна підтримка не обмежується фінансуванням, а включає й консультаційні послуги, монітор

2.1.4. функції та повноваження

2.1.4.1. нестачі коштів та інших ресурсів;

2.1.4.2. браку кваліфікованих фахівців;

2.1.4.3. політичної нестабільності

2.1.4.4. інституційної та структурної слабкості;

3. Переваги

3.1. краще обізнані з потребами отримувачів соціальних послуг

3.2. швидше реагують на потреби отримувачів соціальних послуг і більш гнучкіше їх надають

3.3. незабюрократизовані в роботі

3.4. можуть привносити додаткові ресурси, генерувати альтернативні джерела фінансування

3.5. мають значний потенціал для інновацій

4. Британський досвід соціальних послуг

4.1. Види консультаціі

4.1.1. Система скарг і пропозицій

4.1.1.1. недоліки

4.1.2. Громадська рада

4.2. Види консультаціі

4.2.1. Опитування громадян

4.2.2. Фокус групи