Lancez-Vous. C'est gratuit
ou s'inscrire avec votre adresse e-mail
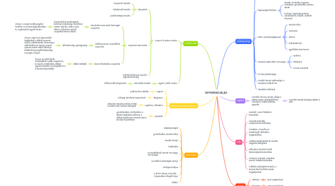
DIFFERENCIÁLÁS par Mind Map: DIFFERENCIÁLÁS

1. munkaformák

1.1. csoport- és páros munka

1.1.1. irányzatok

1.1.1.1. kooperatív tanulás

1.1.1.2. kollaboratív tanulás

1.1.1.3. problémaalapú tanulás

1.1.2. csoportok szervezése

1.1.2.1. irányítottan szervezett heterogén csoportok

1.1.2.1.1. a tanár által összeválogatott, különböző képességű, különböző módon teljesítő, eltérő nyelvi hátterű, különböző etnikai csoportba tartozó diákok

1.1.2.2. véletlenszerűen összeállított csoportok

1.1.2.2.1. változatosság, igazságosság

1.1.2.3. közös érdeklődésű csoportok

1.1.2.3.1. diákok alakítják

1.1.3. legfőbb jellemzője a pozitív egymásrautaltság

1.2. egyéni, önálló munka

1.2.1. individuális tanulás

1.2.1.1. differenciált rétegmunka

2. differenciált oktatás jellemzői

2.1. szigorú

2.1.1. próbára tévő oktatás

2.2. tárgyszerű

2.2.1. a lényegi tanulásra összpontosít

2.3. rugalmas, változatos

2.3.1. változatos tanulási módok, témák, munkaformák, tanítási stratégiák

2.4. összetett

2.4.1. gondolkodásra, elmélyülésre, a látókör tágítására ösztönöz, a diákok tevékenyen vesznek részt a tanulási folyamatban

3. szempontjai

3.1. alapképességek

3.2. gondolkodási, tanulási stílus

3.3. tanulási tempó

3.4. érdeklődés

3.5. az elsajátítandó ismeret minősége, mennyisége

3.6. az önálló munkavégzés szintje

3.7. intelligenciatípus

3.8. a tanóra típusa, a tanulási folyamatban elfoglalt helye

3.9. életkor

4. szükségessége

4.1. elsődleges szocializáció különbözőségei

4.1.1. kulturális és szocio- ökonómiai hatások

4.2. képességek eltérései

4.2.1. észlelés, érzékelés, figyelem, emlékezet, gondolkodás, érzelem, akarat

4.2.2. biológiai meghatározottság, veleszületett, öröklött, szerzett tényezők

4.3. eltérő személyiségtípusok

4.3.1. tanulási stílus

4.3.2. motiváció

4.3.3. attitűd

4.3.4. érdeklődési kör

4.3.5. agyfélteke-dominancia

4.4. előzetes tudás eltérő minősége

4.4.1. szókincs

4.4.2. értékrend

4.4.3. hozott ismeretek

4.5. fiú-lány különbségek

4.6. tanulási tempó sajátosságai, a tanulásra fordított idő

4.7. tásadalmi elvárások

5. fogalma

5.1. a tanítás ritmusa, szintje, jellege a diákok egyéni szükségleteihez, stílusához, érdeklődéséhez igazodik

5.1.1. a tanítás-tanulás középpontjában a diák

6. célja

6.1. motiváló, vonzó feladatok biztosítása

6.2. a tanulás különféle módszereinek felkínálása

6.3. a tartalom, a tanulás, az eredmények változatos megközelítése

6.4. a diákok érdeklődésének, tanulási vágyának kielégítése

6.5. változatos tanulási formák lehetőségének biztosítása

6.6. a tantervi előírások, elvárások szerinti haladás biztosítása

6.7. a diákok szükségleteire épülő, a tanárok által facilitált tanulás megalapozása

7. területei

7.1. tartalom

7.1.1. amit megtanítunk

7.2. folyamat

7.2.1. ahogyan tanítunk

7.3. produktum

7.3.1. a tanulás eredménye