Традиционные методы обучения

Начать. Это бесплатно
или регистрация c помощью Вашего email-адреса
Традиционные методы обучения создатель Mind Map: Традиционные методы обучения

1. Практический

1.1. Опыт

1.1.1. Лабораторные работы - проведение опытов учениками под контролем учителя. При этом используются специальные устройства, инструменты и т.п., то есть задействуется специальное техническое оборудование

1.2. Упражнения

1.2.1. метод обучения, представляющий собой планомерное организованное повторное выполнение действий с целью овладения ими или повышения их качества

1.2.1.1. Достоинство - обеспечивает эффективное формирование умений

1.2.1.2. Виды упражнений

1.2.1.2.1. Устные

1.2.1.2.2. Письменные

1.2.1.2.3. Воспроизводящие

1.2.1.2.4. Комментированные

1.2.1.2.5. Проблемно-поисковые

1.2.1.2.6. Доклады

1.2.1.2.7. Графические работы

1.2.1.3. Недостаток — в слабости побуждающей функции

1.3. Учебно-производительный труд

1.4. Этапы деятельности на практических занятиях

1.4.1. 1. Объяснение учителя — этап теоретического осмысления работы.

1.4.2. 2. Показ — этап инструктажа.

1.4.3. 3. Проба — два-три ученика выполняют работу, а остальные школьники наблюдают и под руководством учителя делают замечания, если в процессе работы допускается ошибка.

1.4.4. 4. Выполнение работы —каждый самостоятельно выполняет задание.

1.4.5. 5. Контроль —работы учеников принимаются и оцениваются.

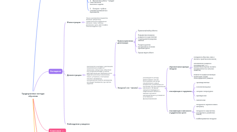
2. Наглядный

2.1. Иллюстрация

2.1.1. Показ и восприятие предметов, явлений, процессов в символическом изображении (рисунок, схема, таблица, диаграмма, карты, фотографии, плоские модели и т.д.)

2.2. Демонстрация

2.2.1. заключается в наглядно-чувственном ознакомлении учащихся с явлениями, процессами, объектами в их натуральном виде; в показе действия реальных приборов или их моделей, различных механизмов, технич. установок, в постановке опытов и проведении экспериментов, свойств материалов, коллекций (минералов, худ. картин, изделий).

2.2.1.1. Правила применения демонстрации

2.2.1.1.1. Правильный выбор объекта

2.2.1.1.2. Направление внимания учащихся на существенные стороны демонстрируемых явлений

2.2.1.1.3. Учащиеся должны воспринимать его всеми органами чувств

2.2.1.1.4. Хорошо видеть объект

2.2.1.2. Экскурсия (с лат. – вылазка)

2.2.1.2.1. разновидность метода демонстрации. она м.б. использована как метод ознакомления с новым материалом, углубленным его изучением или для закрепления изученного. Во время экскурсии природные и общественные объекты и явления изучаются непосредственно в условиях их естественного функционирования.

2.3. Наблюдения учащихся

3. Словесный

4. Работа с книгой

4.1. Виды метода работы с книгой

4.1.1. Чтение

4.1.2. Изучение

4.1.3. Реферирование

4.1.4. Беглый взгляд

4.1.5. Цитирование

4.1.6. Изложение

4.1.7. Составление плана

4.1.8. Конспектирование

4.2. функция книги

4.2.1. обучающая,

4.2.2. развивающая,

4.2.3. воспитывающая,

4.2.4. побуждающая,

4.2.5. контрольно-коррекционная.

5. Видеометод

5.1. основан преимущественно на наглядном восприятии информации. В основе метода – экранные источники информации (фильмоскопы, киноаппараты, телевизоры, видеомагнитофоны, компьютеры, сканеры). служит для преподнесения знания, для контроля, закрепления, повторения, обобщения, систематизации

5.1.1. Просмотр

5.1.2. Обучение

5.1.3. Упражнения под котором "электронного учителя"

5.1.4. Контроль

5.2. зачем это метод

5.2.1. полная, достоверная информация об изучаемых процессах и явлениях

5.2.2. удовлетворение запросов и интересов учащихся

5.2.3. повышает роль качественной наглядности

5.2.4. освобождает учителя от применения только словесных объяснений

5.2.5. показывает действия в динамике, развитии и т.д.