马上开始. 它是免费的哦
注册 使用您的电邮地址
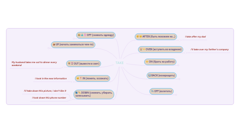
TAKE 作者: Mind Map: TAKE

1. UP (начать заниматься чем-то)

1.1. I took up dancing when I was fifteen

2. IN (понять, осознать)

2.1. I took in the new information

3. DOWN (снимать, убирать, записывать)

3.1. I'll take down this picture, I don't like it

3.2. I took down this phone number

4. OUT (вывести в свет)

4.1. My husband takes me out to dinner every weekend

5. OFF (снимать одежду)

5.1. Take off your shirt, it's dirty

6. OVER (вступить во владение)

6.1. I'll take over my farther's company

7. BACK (возвращать)

7.1. Please take back this sweater back to the shop

8. AFTER (быть похожим на...)

8.1. I take after my dad

9. OFF (взлетать)

9.1. The airplane took of on schedule

10. ON (брать на работу)

10.1. Our company is ready to take on a new manager