Jetzt loslegen. Gratis!
oder registrieren mit Ihrer E-Mail-Adresse
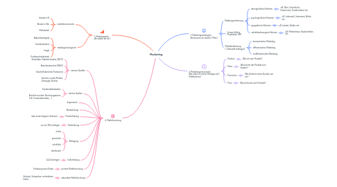
Marketing von Mind Map: Marketing

1. 1. Marketingziele Wo wollen wir hin?

1.1. marktpsychologische

1.1.1. Bekanntheitsgrad

1.1.2. Kundenerlebnis

1.1.3. Image

1.1.4. Kundenzufriedenheit

1.2. marktökonomische

1.2.1. Umsatz in €

1.2.2. Absatz in Stk.

1.2.3. Marktanteil

2. 2. Marketingsstrategien Wie komme ich dorthin? (Plan)

2.1. Marktsegmentierung

2.1.1. demografische Kriterien

2.1.1.1. z.B: Alter, Geschlecht, Einkommen, Familienstand, etc.

2.1.2. psychografische Kriterien

2.1.2.1. z.B: Lebensstil, Interessen, Werte, etc.

2.1.3. geografische Kriterien

2.1.3.1. z.B: Länder, Städte, etc.

2.1.4. verhaltensbezogene Kriterien

2.1.4.1. z.B: Markentreue, Kaufverhalten, etc.

2.2. Marktbearbeitung (=Zielmarkt festlegen)

2.2.1. konzentriertes Marketing

2.2.2. differenziertes Marketing

2.2.3. undifferenziertes Marketing

2.3. Unique Selling Proposition USP

3. 3. Marketinginstrumente Wie setze ich meine Strategie um? (Maßnahmen)

3.1. Product

3.1.1. Was ist mein Produkt?

3.2. Place

3.2.1. Wie kommt das Produkt zum Kunden?

3.3. Promotion

3.3.1. Wie erfahren meine Kunden von mir?

3.4. Price

3.4.1. Wieviel kostet mein Produkt?

4. 4. Marktforschung

4.1. Befragung

4.1.1. online

4.1.2. persönlich

4.1.3. schriftlich

4.1.4. telefonisch

4.2. sekundäre Marktforschung

4.2.1. Analyse | Integration vorhandener Daten

4.3. primäre Marktforschung

4.3.1. Erhebung neuer Daten

4.4. interne Quellen

4.4.1. Kundendatenbanken

4.4.2. Berichte aus dem Rechnungswesen (z.B: Umsatzstatistiken, ...)

4.5. externe Quellen

4.5.1. Statistiken (Statistik Austria, WIFO)

4.5.2. Branchenberichte (WKO)

4.5.3. Geschäftsberichte/ Konkurenz

4.5.4. Internet, soziale Medien, Zeitungen, Bücher

4.6. Vollerhebung

4.6.1. ALLE befragen

4.7. Teilerhebung

4.7.1. nur ein TEIL befragen

4.8. Experiment

4.9. Beobachtung

4.10. Panelerhebung

4.10.1. über einen längeren Zeitraum