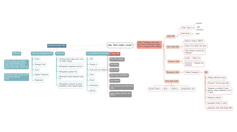
BBL (BAYI BARU LAHIR)

Jetzt loslegen. Gratis!
oder registrieren mit Ihrer E-Mail-Adresse
BBL (BAYI BARU LAHIR) von Mind Map: BBL (BAYI BARU LAHIR)

1. Infeksi ( dibuktikan secara klinis dan/ kriteria mikrobiologis) terjadi dalam 4 minggu pertama kehidupan

1.1. Infeksi BBL

1.1.1. Infeksi ringan

1.1.1.1. Omfalitis

1.1.1.2. SIRS

1.1.1.3. monialiasis

1.1.2. Infeksi Berat

1.1.2.1. Sepsis

1.2. Faktor Resiko BBL

1.2.1. Kelahiran Prematur (BBLR)

1.2.2. Paparan Virus, Bakteri Dan jamur

1.2.3. Faktor Maternal, neonatal dan lingkungan

1.3. Penularan infeksi

1.3.1. vertikal -> Melalui Ibu

1.3.2. Horizontal -> Pengasuh dan lingkungan

1.4. Tanda Gejala ingeksi

1.4.1. Kesulitan Makan

1.4.2. letargi

1.4.3. iritabilitas

1.4.4. ketidakstabilan suhu

1.5. Pencegahan Infeksi

1.5.1. Tindakan Pencegahan

1.5.1.1. BBL

1.5.1.1.1. Menjaga kebersihan tangan

1.5.1.1.2. Perawatan Tali pusat yang tepat

1.5.1.1.3. Pemberian asi eksklusif 6 bulan pertama, dilanjut pemberian asi s/d 2 tahun

1.5.1.1.4. Pemberian antibiotic

1.5.1.1.5. pencegahan infeksi di rumah

1.5.1.1.6. pengenalan tanda tanda bahaya BBL

2. tanda bahaya BBL

2.1. Bayi Malas Menyusu

2.2. Bayi Kejang

2.3. Bayi Lemah

2.4. Nafas Cepat (>60x/Menit)

2.5. Bayi Merintih

2.6. pusar kemerehan dan berbau tidak sedap,

2.7. retensi dinding dada kuat serta demam

3. Bounding Attecment (BA)

3.1. Definisi BA

3.1.1. Bounding adalah suatu langkah untuk mengungkapkan perasaan afeksi (kasih sayang) oleh ibu kepada bayinya segera setelah lahir

3.1.1.1. Attachment adalah interaksi antara ibu dan bayi sepanjang waktu.

3.2. Faktor yang memepengaruhi BA

3.2.1. Paritas

3.2.2. Dukungan Sosial

3.2.3. Stress

3.2.4. Adaptasi Postpartum

3.2.5. Pengetahuan

3.3. Manfaat Ba

3.3.1. Terjalinnya kasih sayang antar orang tua dengan bayinya

3.3.2. Meningkatkan pengeluaran oksitosin

3.3.3. Meningkatkan produksi ASI,

3.3.4. Menurunkan tingkat kecemasan pada ibu

3.3.5. Meningkatkan partisipasi ibu dalam memberikan asuhan kepada bayinya

3.4. cara meningkatkan BA pada BBL

3.4.1. IMD

3.4.2. Rooming in

3.4.3. ontak mata saat menyusui

3.4.4. Suara

3.4.5. Aroma

3.4.6. Entrainment,

3.4.7. Bioritme