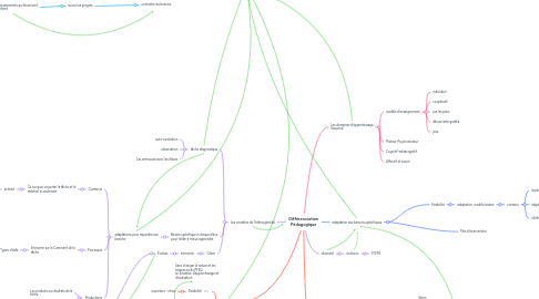
Différenciation Pédagogique

Lancez-Vous. C'est gratuit
ou s'inscrire avec votre adresse e-mail
Différenciation Pédagogique par Mind Map: Différenciation Pédagogique

1. adaptation aux besoins spécifiques

1.1. flexibilité

1.1.1. adaptation, modificication

1.1.1.1. contenu

1.1.1.1.1. impératif

1.1.1.1.2. négotiables

1.1.1.1.3. ciblés

1.2. Plan d'intervention

2. 3 formes

2.1. Flexibilité

2.1.1. ouverture - choix

2.2. Adaptation

2.2.1. aménagement

2.3. Modification

2.3.1. changement

2.3.1.1. Réduire les attentes par rapport aux exigences du PFEQ en fonction du niveau d’âge chronologique de l’élève

3. modele intervention 3 niveaux

4. Les variables de l'hétérogénéité

4.1. tâche diagnostique

4.1.1. auto-evaluation

4.1.2. observation

4.1.3. Les entrevues avec les élèves

4.2. Besoin spécifique à chaque élève pour l’aider à mieux apprendre

4.2.1. adaptations pour répondre aux besoins

4.2.1.1. Contenus

4.2.1.1.1. Ce sur quoi va porter la tâche et le matériel la soutenant

4.2.1.2. Processus

4.2.1.2.1. Intervenir sur le Comment de la tâche

4.2.1.3. Productions

4.2.1.3.1. Les produits ou résultats de la tâche

4.2.1.3.2. Les guides d’anticipation

4.3. Cilber

4.3.1. intervenir

4.3.1.1. Évaluer

4.3.1.1.1. Varier les outils d'évaluation

5. La démarche réflexive

6. connaitre les besoins

6.1. suivre les progres

6.1.1. faire les ajustements qui favorisent l'engagement

7. Enseignement inclusif

8. diversité

8.1. inclusion

8.1.1. STEPS

9. Les domaines d’apprentissage (besoins)

9.1. modèle d'enseignement

9.1.1. individuel

9.1.2. coopératif

9.1.3. par les pairs

9.1.4. découverte guidée

9.1.5. jeux

9.2. Moteur-Psychomoteur

9.3. Cognitif-métacognitif

9.4. Affectif et social

10. Sans changer la nature et les exigences du PFEQ en situation d’apprentissage et d’évaluation.

11. Pour répondre à l'hétérogénéité du groupe

11.1. « Le passage d’une approche « singulier » à une approche « plurielle »

11.1.1. diversité de genre, ethnique, socioéconomique, culturelle, religieuse, linguistique ou liée à un handicap ; conceptions, besoins et champs d’intérêt des élèves.

12. Selon

13. Un regard sur leur apprentissage, pas leur matériel, comportement etc

14. Réussite et motivation scolaire