Моделирование деятельности предприятия

Lancez-Vous. C'est gratuit
ou s'inscrire avec votre adresse e-mail
Моделирование деятельности предприятия par Mind Map: Моделирование деятельности предприятия

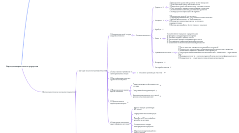
1. Значение оттологии в контексте бизнес-деятельности предприятия

1.1. 1) систематизация знаний

1.1.1. Отнотолия - это совокупность понятий и категорий в конкретной предметной области, а также отношения между ними, используемые для моделирования знаний этой области.

1.2. 2) улучшение бизнес-процессов

1.2.1. Повышение точности и достоверности данных

1.2.2. Улучшение коммуникации между отделами

1.2.3. Упрощение интеграции новых систем и технологий

1.2.4. Повышение эффективности принятия решений

1.2.5. Улучшение качества анализа данных

1.2.6. Повышение гибкости бизнес-процессов

1.3. 3) бизнес-аналитика и стратегическое управление

2. Построение онтологии и описание предметной

2.1. Шаги для начала построения онтологии

2.1.1. 1) Определение целей и задач создания онтологии

2.1.1.1. Основные элементы

2.1.1.1.1. Сущности

2.1.1.1.2. Концепты

2.1.1.1.3. Атрибуты

2.1.1.1.4. Связи

2.1.1.1.5. Правила и ограничения

2.1.1.1.6. Метаданные

2.1.1.1.7. Глоссарий терминов

2.1.2. 2) Сбор и анализ требований от заинтересованных сторон

2.1.2.1. Описание организации “как есть”

2.1.3. 3) Идентификация ключевых сущностей и концептов

2.1.4. 4) Моделирование первой версии онтологии

2.1.4.1. Поддерживающие информационные системы

2.1.4.2. Программный инструментарий

2.1.4.3. Визуализация онтологии и ее связей для конечных пользователей

2.1.5. 5) Обратная связь и корректировка модели

2.1.6. 6) Интеграция онтологии с существующими системами

2.1.6.1. Анализ текущей архитектуры ИТ-систем

2.1.6.2. Определение точек интеграции

2.1.6.3. Разработка API и интерфейсов для обмена данными

2.1.6.4. Тестирование и отладка интеграционных процессов

2.1.6.5. Обучение сотрудников работе с новой системой

2.1.6.6. Постоянный мониторинг и обновление интеграции

2.2. Возможные трудности

2.2.1. Сложность определения и согласования понятий

2.2.2. Требуемые ресурсы и время на разработку

2.2.3. Обеспечение точности и актуальности данных

2.2.4. Сложность интеграции с существующими системами

2.2.5. Необходимость постоянного обновления и корректировки

2.2.6. Получение поддержки от руководства и сотрудников

2.3. Успешные примеры