EL RESUMEN- MAPA CONCEPTUAL-EIMI PONCE

Lancez-Vous. C'est gratuit
ou s'inscrire avec votre adresse e-mail
EL RESUMEN- MAPA CONCEPTUAL-EIMI PONCE par Mind Map: EL RESUMEN- MAPA CONCEPTUAL-EIMI PONCE

1. El Resumen

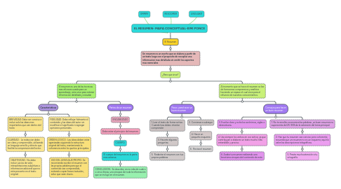
1.1. Un resumen es un escrito que se elabora a partir de un texto largo con el proposito de recopilar una informacion mas detallada sin omitir los aspectos mas esenciales

1.1.1. ¿Para que sirve?

1.1.1.1. El resumen es una de las tecnicas mas eficaces usada para un aprendizaje, este sirve para retener informacion detallada y estudiar

1.1.1.1.1. Caracteristicas

1.1.1.1.2. Partes de un resumen

1.1.1.2. Al momento que se hace el resumen se lee de forma mas comprensiva y analitica haciendo un repaso el cual sirve para el refuerzo de nuestros conocimientos.

1.1.1.2.1. Pasos para hacer un buen resumen

1.1.1.2.2. Consejos para hacer un buen resumen

2. LINGUAKIT

3. SMMRY

4. RESOOMER