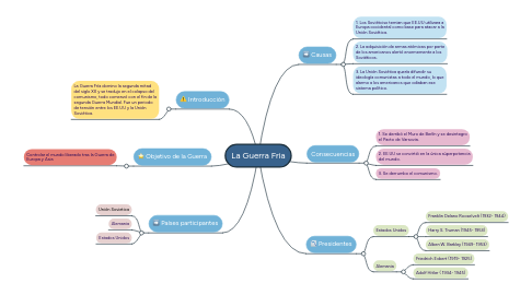
La Guerra Fria

Track and organize your meetings within your company

Começar. É Gratuito
ou inscrever-se com seu endereço de e-mail
La Guerra Fria por Mind Map: La Guerra Fria

1. Introducción

1.1. La Guerra Fría domino la segunda mitad del siglo XX y se tradujo en el colapso del comunismo, todo comenzó con el fin de la segunda Guerra Mundial. Fue un periodo de tensión entre los EE.UU y la Unión Soviética.

2. Objetivo de la Guerra

2.1. Controlar el mundo liberado tras la Guerra de Europa y Asia

3. Países participantes

3.1. Unión Sovietica

3.2. Alemania

3.3. Estados Unidos

4. Causas

4.1. 1. Los Soviétciso temian que EE.UU utilizara a Europa occidental como base para atacar a la Unión Soviética.

4.2. 2. La adquisición de armas atómicas por parte de los americanos alertó enormemente a los Soviéticos.

4.3. 3. La Unión Soviética quería difundir su ideología comunistas a todo el mundo, lo que alarmo a los americanos que odiaban ese sistema político.

5. Consecuencias

5.1. 1. Se derribó el Muro de Berlín y se desintegro el Pacto de Varsovia.

5.2. 2. EE.UU se convirtió en la única súperpotencia del mundo.

5.3. 3. Se derrumbo el comunismo.

6. Presidentes

6.1. Estados Unidos

6.1.1. Franklin Delano Rooselvelt (1932- 1944)

6.1.2. Harry S. Truman (1945- 1953)

6.1.3. Alben W. Barkley (1949- 1953)

6.2. Alemania

6.2.1. Friedrich Evbert (1919- 1925)

6.2.2. Adolf Hitler ( 1934- 1945)