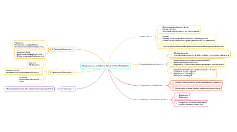
Relação entre o Sistema Renal e Nível Pressórico

Começar. É Gratuito
ou inscrever-se com seu endereço de e-mail
Relação entre o Sistema Renal e Nível Pressórico por Mind Map: Relação entre o Sistema Renal e Nível Pressórico

1. 5- Patologias Relacionadas

1.1. •Hipertensão •Primária: sem causa identificável •Secundária: resultante de doenças renais

1.2. •Insuficiência Renal •Aguda: perda súbita da função renal •Crônica: perda gradual da função renal

2. 6- Tratamentos e Intervenções

2.1. •Exercício •Medicamentos

2.2. •Inibidores da ECA •Bloqueadores dos receptores de angiotensina

2.3. •Diuréticos •Mudanças no Estilo de Vida •Dieta

3. 7- Conclusão

3.1. •Resumo da interconexão entre o sistema renal e a pressão arterial

4. 1-Sistema Renal

4.1. •Néfrons: unidades funcionais dos rins •Estrutura dos Rins •Glomérulos: redes de capilares que filtram o sangue

4.2. •Funções •Filtração: ocorre nos glomérulos, formando o filtrado glomerular •Reabsorção: nos túbulos renais, água e substâncias úteis são reabsorvidas

4.3. •Secreção: eliminação de substâncias dos capilares peritubulares para os túbulos renais

5. 2- Regulação da Pressão Arterial

5.1. •Filtração glomerular • Importância da manutenção da saúde renal para o controle da pressão arterial

5.2. •Sistema Renina-Angiotensina-Aldosterona (SRAA) •Renina: enzima que inicia o SRAA •Angiotensina II: vasoconstritor potente que aumenta a pressão arterial

5.3. •Aldosterona: hormônio que aumenta a reabsorção de sódio •Controle do Volume Sanguíneo •Reabsorção de sódio e água •Excreção de sódio e água

6. 3- Mecanismos de Feedback Renal

6.1. •Feedback tubuloglomerular: ajusta a taxa de filtração glomerular

6.2. •Barorreceptores renais: detectam mudanças na pressão arterial

7. 4- Hormônios e Substâncias Envolvidas

7.1. •Angiotensina II •Aldosterona

7.2. •Vasopressina (Hormônio Antidiurético) •Peptídeo Natriurético Atrial (ANP)