Unlock the full potential of your projects.
Try MeisterTask for free.
Não tem uma conta?
Criar conta gratuita
Navegar
Mapas em destaque
Categorias
Gerenciamento de projetos
Negócios e metas
Recursos Humanos
Brainstorming e Análise
Marketing e Conteúdo
Educação e Notas
Entretenimento
Vida
Tecnologia
Design
Resumos
Outro
Idiomas
English
Deutsch
Français
Español
Português
Nederlands
Dansk
Русский
日本語
Italiano
简体中文
한국어
Outro
Exibir mapa completo
Copiar e editar mapa
Copiar
Turbidimetria
Tecnologia
Rafaela França
Seguir
Começar.
É Gratuito
Cadastrar-se com Google
ou
inscrever-se
com seu endereço de e-mail
Mapas mentais semelhantes
Esboço do mapa mental
Turbidimetria
por
Rafaela França
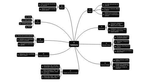
1. Principio
1.1. Redução da luz transmitida é proporcional à concentração de partículas
1.2. Parte da luz é absorvida, refletida ou dispersa
1.3. Luz incide sobre partículas em suspensão
2. Equipamento
2.1. Fonte de luz: Lâmpada de tungstênio, LED, laser Detector de luz: Fotodetector
2.2. Turbidímetro: Fonte de luz, cuveta de amostra, detector de luz, sistema eletrônico
3. Exemplos de Escala de Turbidez
3.1. Valores Baixos (50 - 10): Baixa concentração, soluções mais claras
3.2. Valores Intermediários (500 - 100): Concentração moderada, soluções menos opacas
3.3. Valores Altos (4000 - 1000): Alta concentração, soluções opacas
4. Escala de Turbidez
4.1. Padrões: Formacina e padrões comerciais
4.2. Unidades: NTU (Unidades de Turbidez Nefelométrica), FTU (Unidades de Turbidez de Formacina)
5. Aplicações Clínicas
5.1. Microbiologia: Detecção de crescimento bacteriano
5.2. Hematologia: Formação de coágulos
5.3. Bioquímica: Quantificação de proteínas
5.4. Imunologia: Pesquisa de Proteína-C Reativa (PCR)
6. Métodos Comparativos
6.1. Nefelometria: Maior sensibilidade, mede luz dispersa
7. Desvantagens
7.1. Técnicas mais sensíveis disponíveis
7.2. Interferência por contaminação grosseira ou coloração
7.3. Necessidade de equipamento específico
8. Definição
8.1. Avalia concentração de partículas em suspensão
8.2. Medição da turbidez/ opacidade de uma amostra
9. Vantagens
9.1. Exatidão
9.2. Medida objetiva
9.3. Facilidade operacional
9.4. Rapidez
Comece Já. É grátis!
Conectar-se com Google
ou
Inscrever-se