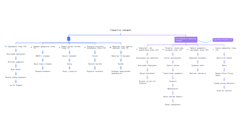
Гүйцэтгэх захирал

HFDKJCKNSJFKMVSNDFJKMENDJXFKM

Kom i gang. Det er Gratis
eller tilmeld med din email adresse
Гүйцэтгэх захирал af Mind Map: Гүйцэтгэх захирал

1. /

1.1. Худалдааны газар (34)

1.1.1. Категорийн борлуулалт

1.1.1.1. Категори удирдлага

1.1.1.1.1. Шууд импорт

1.2. Чанарын удирдлагын газар (5)

1.2.1. ХАБЭХ-н стандарт

1.2.1.1. Эрүүл ахуйн стандарт

1.2.1.1.1. Чанарын менежмент

1.3. Бизнес хөгжил төслийн газар (3)

1.3.1. Бизнес төлөвлөлт

1.3.1.1. Брэнд

1.3.1.1.1. Төсөв, гүйцэтгэл

1.4. Мэдээлэл технологи, инновацийн газар (13)

1.4.1. Систем

1.4.1.1. Програм хангамж

1.4.1.1.1. Мэдээлэл технологи

1.5. Маркетинг олон нийттэй харилцах газар (8)

1.5.1. Маркетинг ба Брэндинг

1.5.1.1. Дизайн

1.5.1.1.1. Салбарын маркетингийн идэвхжүүлэлт

2. Үйл ажиллагаа хариуцсан захирал

2.1. Борлуулалт, үйл ажиллагааны газар (43)

2.1.1. Дэлгүүрийн үйл ажиллагаа

2.1.1.1. Дэлгүүрийн борлуулалт

2.1.1.1.1. Харуул хамгаалалт

2.2. Захиргаа, хүний нөөц хөгжлийн газар (14)

2.2.1. Сонгон шалгаруулалт

2.2.1.1. Сургалт хөгжил

2.2.1.1.1. Гүйцэтгэлийн удирдлага

2.3. Хөрөнгө удирдлага, хангамжийн газар (22)

2.3.1. Хөрөнгийн менежмент

2.3.1.1. Худалдан авалт

2.3.1.1.1. Ашиглалт үйлчилгээ

2.4. Санхүү удирдлагын газар (51)

2.4.1. Бүртгэл ба Тайлан

2.4.1.1. Цалин

2.4.1.1.1. Хөрөнгө болон Санхүү хяналт

3. Түрээсийн менежер (1)