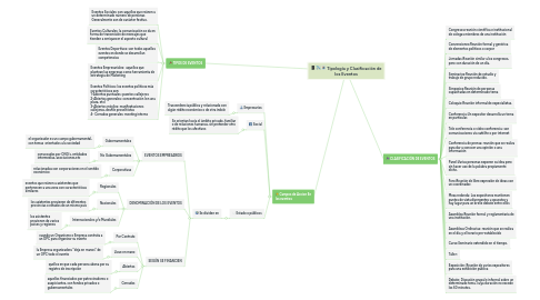
Tipología y Clasificación de los Eventos

Comienza Ya. Es Gratis
ó regístrate con tu dirección de correo electrónico
Tipología y Clasificación de los Eventos por Mind Map: Tipología y Clasificación de los Eventos

1. Campos de Accion En los eventos

1.1. Empresarios

1.1.1. Trascendencia pública y relacionada con algún rédito económico o de otra índole

1.2. Social

1.2.1. Se orientan hacía el ámbito privado, familiar o de relaciones humanas, sin pretender otro rédito que los afectivos

1.3. Estado o públicos

1.3.1. Se dividen en

1.3.1.1. EVENTOS EMPRESARIOS

1.3.1.1.1. Gubernamentales

1.3.1.1.2. No Gubernamentales

1.3.1.1.3. Corporativas

1.3.1.2. DENOMINACIÓN DE LOS EVENTOS

1.3.1.2.1. Regionales

1.3.1.2.2. Nacionales

1.3.1.2.3. Internacionales y/o Mundiales

1.3.1.3. SEGÚN SE FINANCIEN

1.3.1.3.1. Por Contrato

1.3.1.3.2. Llave en mano

1.3.1.3.3. Abiertos

1.3.1.3.4. Cerrados

2. TIPOS DE EVENTOS

2.1. Eventos Sociales: son aquellos que reúnen a un determinado número de personas Generalmente son de carácter festivo.

2.2. Eventos Culturales: la comunicación se da en forma de transmisión de mensajes que tienden a enriquecer el aspecto cultural

2.3. Eventos Deportivos: son todos aquellos eventos en donde se desarrollan competencias

2.4. Eventos Empresariales: aquellos que plantean las empresas como herramienta de estrategia de Marketing

2.5. Eventos Políticos: los eventos políticos más característicos son: 1-Abiertos puntuales: puestos callejeros 2-Abiertos generales: concentración (en una plaza, etc) 3-Abiertos móviles: manifestaciones callejeras, desfile proselitistas 4- Cerrados generales: meeting interno

3. CLASIFICACIÓN DE EVENTOS

3.1. Congresos:reunión científica e institucional de colegas miembros de una institución

3.2. Convenciones:Reunión formal y genérica de elementos políticos o corpor

3.3. Jornadas:Reunión similar a los congresos, pero con duración de un día.

3.4. Seminarios:Reunión de estudio y trabajo de grupo reducido.

3.5. Simposios:Reunión de personas capacitadas en determinado tema

3.6. Coloquio:Reunión informal de especialistas.

3.7. Conferencia:Un expositor desarrolla un tema en particular.

3.8. Tele conferencia o video conferencia: son comunicaciones vía satélite o por internet

3.9. Conferencia de prensa: reunión que se realiza para dar a conocer una opinión o una información

3.10. Panel:Varias personas exponen su idea pero sin hacer uso de la palabra propiamente dicho.

3.11. Foro:Reunión de libre expresión de ideas con un coordinador.

3.12. Mesa redonda: Los expositores mantienen puntos de vista divergentes u opuestos y hay lugar para un breve debate entre ellos

3.13. Asamblea:Reunión formal y reglamentaria de una institución.

3.14. Asambleas Ordinarias: reunión que se realiza en el día y el horario pre-establecido

3.15. Curso:Seminario extendido en el tiempo.

3.16. Taller:

3.17. Exposición: Reunión de varios expositores para una exhibición pública

3.18. Debate: Discusión grupal e informal sobre un determinado tema, cuya duración no excede los 60 minutos,