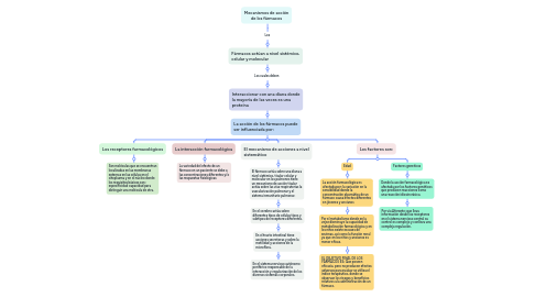
Mecanismos de acción de los fármacos

Comienza Ya. Es Gratis
ó regístrate con tu dirección de correo electrónico
Mecanismos de acción de los fármacos por Mind Map: Mecanismos de acción de los fármacos

1. Los

1.1. Fármacos actúan a nivel sistémico, celular y molecular

1.1.1. Los cuales deben

1.1.1.1. Interaccionar con una diana donde la mayoría de las veces es una proteína

1.1.1.1.1. La acción de los fármacos puede ser influenciada por: