EL USO DE LAS TICS EN LOS PROCESOS EDUCATIVOS

Comienza Ya. Es Gratis
ó regístrate con tu dirección de correo electrónico
EL USO DE LAS TICS EN LOS PROCESOS EDUCATIVOS por Mind Map: EL USO DE LAS TICS EN LOS PROCESOS EDUCATIVOS

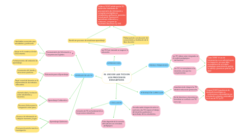
1. INTRODUCCION

2. VENTAJAS DE LAS TIC

3. INTEGRACIÓN CURRICULAR

4. MODELO PEDAGOGICO

5. CONCLUSION

6. Las TIC han marcado un auge en la educación.

7. Benefician procesos de enseñanza-aprendizaje.

8. Multipropósito: construcción del conocimiento y facilitación de la labor docente.

9. Procesamiento de Información y Competencias Digitales

10. Habilidades esenciales para estudiantes y profesores.

11. Apoyo en la construcción del conocimiento.

12. Fortalecimiento del ambiente de aprendizaje.

13. Motivación para el Aprendizaje

14. Incremento del interés y emociones positivas.

15. Papel crucial del docente en la implementación de métodos adecuados.

16. Aprendizaje Colaborativo

17. interactividad y la relación entre estudiantes y docentes.

18. Recursos lúdicos para la integración entre pares.

19. Aprendizaje Autónomo

20. Acceso a la información en cualquier momento y lugar.

21. .Promueve la autoformación e investigación.

22. Rol de directivos y docentes en formalizar un currículo con TIC como eje.

23. Importancia de integrar las TIC desde la educación preescolar.

24. Vergara (2023) Importancia de desarrollo tecnológico en instituciones y necesidad de una articulación conjunta y sistemática en el uso de TIC (p.70)

25. Las TIC no reemplazan a los docentes, sino que los complementan.

26. Las TIC deben estar integradas en el modelo pedagógico institucional.

27. Cejas (2018) “el uso de herramientas no es suficiente para la integración, sino que debe acompañarse de un modelo pedagógico para dotar de sentido su manejo y puesta en práctica” (p. 344)

28. Inclusión de TIC es fundamental en los procesos educativos

29. Éxito depende de la correcta articulación con el modelo pedagógico.

30. Una adecuada integración entre el currículo y las TIC mejora el trabajo del docente y potencia el aprendizaje de los estudiantes.

31. Veljković (2021) señala que las TIC desarrollan habilidades de procesamiento de información y competencias digitales en estudiantes y profesores, aumentan la motivación, favorecen el aprendizaje colaborativo y autónomo, y mejoran los resultados educativos (p. 374)