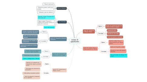
Sesiones de capacitaciones

Comienza Ya. Es Gratis
ó regístrate con tu dirección de correo electrónico
Sesiones de capacitaciones por Mind Map: Sesiones de capacitaciones

1. Recursos Necesarios

1.1. - Material audiovisual

1.2. - Material de primeros auxilios para animales.

1.3. - Manuales y guías de referencia.

2. Notas Adicionales

2.1. Duración: 15 horas (5 sesiones de 3 horas cada una)

2.2. Objetivo General: Promover la prevención del maltrato animal y la educación comunitaria.

2.3. Cursos semi-presencial

3. Sesión N°5: Prevención y Educación Comunitaria

3.1. Objetivo

3.1.1. Promover la prevención del maltrato animal y la educación comunitaria.

3.2. Actividades

3.2.1. Taller de creación de material educativo.

3.2.2. Planificación de una campaña de concienciación.

3.2.3. Presentaciones grupales de los planes desarrollados.

4. Sesión N°4: Procedimientos de Denuncia y Recursos Legales

4.1. Objetivo

4.1.1. - Enseñar el proceso de denuncia y los recursos legales disponibles.

4.2. Actividades

4.2.1. - Simulaciones de casos y denuncias.

4.2.2. - Visitar al Albergue Amor Y Rescate

5. Sesión N°1: Introducción al Maltrato Animal

5.1. Objetivo

5.1.1. Brindar una comprensión básica del maltrato animal y su impacto.

5.2. Actividades

5.2.1. Presentación teórica.

5.2.2. Discusión de casos reales.

5.2.3. Sesión de preguntas y respuestas.

6. Sesión N°2: Señales Físicas y Comportamentales de Maltrato

6.1. Objetivo

6.1.1. Identificar señales físicas y comportamentales que indiquen maltrato.

6.2. Actividades

6.2.1. Análisis de fotografías y videos.

6.2.2. Discusión en grupo sobre ejemplos observados.

6.2.3. Visita del fundador del albergue "Voz animal".

7. Ssesión N°3: Intervenciones y Primeros Auxilios

7.1. Objetivo

7.1.1. Capacitar en la realización de intervenciones seguras y primeros auxilios.

7.2. Actividades

7.2.1. - Role-playing de situaciones de intervención.

7.2.2. - Taller práctico de primeros auxilios.

7.2.3. - Sesión de preguntas y respuestas con un veterinario