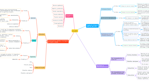
La piel

ADA 1. Equipo 1. Dermofarmacia

Comienza Ya. Es Gratis
ó regístrate con tu dirección de correo electrónico
La piel por Mind Map: La piel

1. Características anatómico-fisiológicas de la piel y anexos

1.1. Estructura

1.1.1. Epidermis

1.1.1.1. Función

1.1.1.1.1. Epitelio plano poliestratificado y queratinizado que cubre la totalidad de la superficie corporal.

1.1.1.2. Formada por

1.1.1.2.1. Queratinocitos

1.1.1.2.2. Melanocitos

1.1.1.2.3. Células de Langerhans

1.1.1.2.4. Células de Merkel

1.1.2. Dermis

1.1.2.1. Función

1.1.2.1.1. Soporte de la piel que le proporciona resistencia, elasticidad y capacidad de adaptación a movimientos y cambios de volumen.

1.1.2.2. Formada por

1.1.2.2.1. Células

1.1.2.2.2. Matriz extracelular o sustancia fundamental

1.1.2.2.3. Tejido fibro-elástico

1.1.3. Hipodermis

1.1.3.1. Función

1.1.3.1.1. Capa más profunda de la piel encargada de mantener la temperatura órganica, proteger frente a traumatismos mecánicos y servir de reserva y depósito de calorías.

1.1.3.2. Formada por

1.1.3.2.1. Adipocitos

1.2. Anexos de la piel

1.2.1. Pelo

1.2.2. Folículo piloso

1.2.3. Uñas

1.2.4. Glándulas sebáceas

1.2.5. Glándulas sudoríparas

2. Funciones de la piel

2.1. Barrera epidérmica

2.2. Soporte y protección

2.3. Función inmunitaria

2.4. Función endocrina

2.5. Función exocrina

2.6. Curación de heridas

2.7. Termorregulación

2.8. Sensación

3. Pruebas De Irritación (NOM-039-SSA1-1993)

3.1. Irritación Ocular

3.1.1. In Vivo

3.1.1.1. Ensayo en ojos de conejo

3.1.1.1.1. Determina el grado de irritación a partir de los cambios observados en la conjuntiva, córnea e iris del ojo tratado con la sustancia de prueba.

3.1.2. In Vitro

3.1.2.1. Ensayo en ojo de bovino

3.1.2.1.1. Determina el grado de irritación a partir de la opacidad, integridad y desprendimiento epitelial de la cornea bovina.

3.2. Sensibilización de la Piel

3.2.1. In Vivo

3.2.1.1. En Cobayos o en Humanos

3.2.1.1.1. Se evalúa mediante el contacto externo de la sustancia de prueba con la piel; utiliza aplicaciones repetidas con parches ocluidos.

3.3. Irritación de la Piel (Primaria Dérmica)

3.3.1. In Vitro

3.3.1.1. Prueba de membrana corioalantoica de huevos de gallina Lehmann-Leghorn

3.3.1.1.1. Por medio de la interacción de la sustancia de prueba con la membrana corioalantoica en base al enrojecimiento, hemorragia generalizada, lisis o coagulación de los vasos de ésta.

3.3.1.2. Ensayo de desnaturalización de proteínas

3.3.1.2.1. Emplea la densidad óptica del reactivo desnaturalizado a 400 nm, o a la que corresponda según el tipo de muestra.

3.3.1.3. Ensayo en células rojas de sangre citrada de ternera o cerdos.

3.3.1.3.1. Los productos para uso humano no deberán presentar ningún índice de desnaturalización de hematíes.

3.3.1.4. Ensayo Membrana-Reactivo

3.3.1.4.1. Mediante el análisis de la densidad óptica de una membrana proteica de queratina y colágeno

3.3.2. In Vivo

3.3.2.1. Prueba en Conejos Albinos

3.3.2.1.1. Se evalua a través de una escala en base a la presencia de eritemas o edemas al aplicar el material de prueba en el dorso del animal y cubrirlo con un parches.

4. Mecanismos de absorcion/penetración

4.1. Vía transapendicular, a traves de:

4.1.1. Sistema pilosebáceo

4.1.1.1. Absorción de sustancias con un alto coeficiente de reparto (lípido/agua).

4.1.2. Glándulas sudoriparas

4.1.2.1. Para sustancias de caracter polar, hidrófilas de bajo peso molecular.

4.1.2.2. Vía de menor importancia

4.2. Vía transepidermica (vía principal de absorción)

4.2.1. Intracelular

4.2.1.1. Células de estrato córneo hidratadas, absorben sustancias polares.

4.2.2. Intercelular

4.2.2.1. Mediante canales lipídicos que hay entre las células del estrato córneo.

4.2.2.2. Ruta de la mayoría de los fármacos lipofílicos.