Metodología del trabajo social

Mapa mental sobre la Metodologia del Trabajo Social. FACULTAD DE CIENCIAS SOCIALES ECONOMÍA Y DERECHO CARRERA DE TRABAJO SOCIAL MODALIDAD EN LÍNEA

Comienza Ya. Es Gratis
ó regístrate con tu dirección de correo electrónico
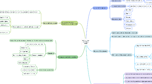
Metodología del trabajo social por Mind Map: Metodología del trabajo social

1. Las necesidades y los problemas en Trabajo Social

1.1. Dentro del trabajo social

1.1.1. Permite identificar y entender las carencias y problemas que enfrentan

1.1.1.1. Individuos

1.1.1.2. Comunidades

1.1.2. Necesidades en el contexto del trabajo social

1.1.2.1. Básicas: alimentación, vivienda, salud

1.1.2.2. Emocionales y psicológicas

1.1.2.3. Educativas y de desarrollo

1.1.2.4. Problemas de un trabajador social:

1.1.2.4.1. Recursos limitados frente a la demanda

1.1.2.4.2. Burocracia y trámites administrativos

1.1.2.4.3. Políticas sociales cambiantes

2. Concepto y teoría de necesidades

2.1. Trabajo Social + Intervención Profesional = Sujeto portador de necesidades.

2.2. Necesidad:

2.2.1. Estado de necesidad percibida

2.2.2. Tipos de necesidad:

2.2.2.1. Fisiológicas

2.2.2.2. De seguridad

2.2.2.3. Sociales y de pertenencia

2.2.2.4. Estima

2.2.2.5. Autorrealización

2.3. Teoría de las necesidades

2.3.1. Jerarquía de Maslow

2.3.2. Teoría ERG de Alderfer

2.3.3. Teoría de McClelland

3. Sujeto del Trabajo social

3.1. Principalmente el trabajador social

3.1.1. Sujeto de acción

3.2. Podemos encontrar como:

3.2.1. Categoría teórica

3.2.2. Realidad social existente

3.3. Su propòsito es:

3.3.1. Intervenir en la problemática

3.3.1.1. Asistiendo necesidades

3.3.1.2. Como mediador

3.4. Es una persona concreta

3.4.1. Que tiene necesidades de realización

3.5. Sujetos comunes

3.5.1. Individuos

3.5.2. Familias

3.5.3. Grupos

3.5.4. Comunidades

3.5.5. Organizaciones

3.5.6. Sistemas

4. Objeto del Trabajo social

4.1. Aquello que puede ser observado y estudiado

4.2. Persona humana, individual, familiar grupal o comunitario que se encuentra en situación o problema

4.3. Definicion de Objeto según autores

4.3.1. Según (Fernandez,2010)

4.3.1.1. Relación individuo-situación

4.3.1.2. Por necesidades sociales

4.3.1.3. Por su localización en la vida cotidiana

4.3.1.4. Por su tensión dialéctica mediador-sociedad

4.3.2. Según (Ulloa, 2012)

4.3.2.1. individuo que hace intervención

4.3.2.1.1. Carenciado o cliente

4.3.2.2. Es aquello con lo que se trabaja

4.3.3. Según (Kisneiman, 2005)

4.3.3.1. No es un priori

4.3.3.1.1. Es una red de relaciones

4.3.3.2. Incluye a los sujetos involucrados en la situación

4.3.4. Según (Mendoza, 2002)

4.3.4.1. Sujeto, individuo, grupo o colectivo que plantea una necesidad

5. Relación entre sujeto y objeto de Trabajo Social

5.1. Son ejes fundamentales de discusion al intervenir

5.2. Hay una relación dialéctica donde ambos se influencian mutuamente

5.3. El sujeto estudia y analiza el objeto para comprenderlo en profundidad

5.4. Crean empoderamiento

5.4.1. El sujeto busca fortalecer las capacidades del objeto para su autonomía

5.5. Según su perspectiva

5.5.1. Constructivista

5.5.2. De derechos

5.5.3. Crítica