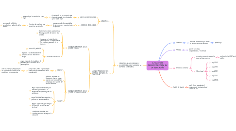
LA GESTIÓN DESCENTRALIZADA DE LA EDUCACIÓN

la educación descentralizada y enfoque territorial a un sectorial

Comienza Ya. Es Gratis
ó regístrate con tu dirección de correo electrónico
LA GESTIÓN DESCENTRALIZADA DE LA EDUCACIÓN por Mind Map: LA GESTIÓN DESCENTRALIZADA DE LA EDUCACIÓN

1. ORIENTADA A LAS PERSONAS Y AL LOGRO DE RESULTADOSCON ENFOQUE TERRITORIAL

1.1. ORIENTADA

1.1.1. LOS Y LAS ESTUDIANTES

1.1.1.1. La educación no es una gracia que el estado concede sino un derecho que se puede exigir

1.1.1.1.1. amparado por la constitucion y las leyes

1.1.2. LOGRO DE RESULTADOS

1.1.2.1. supone entender las nesecidades de las personas y organizar todos los procesos

1.1.2.1.1. funcipon de resultados que garanticen sus derechos

1.2. CAMBIO PROGRESIVO DEL ENFOQUE SECTORIAL AL TERRITORIAL

1.2.1. ENFOQUE TERRITORIAL DE LA GESTIÓN PUBLICA

1.2.1.1. los territorios tienen caracteristicas fisicas y dotación de recursos muy variados

1.2.1.2. incorporar en la planificación y gestión publica la complejidad de los elementos presentes en el territorio

1.2.1.3. Realidades territoriales

1.2.1.3.1. cerca de la población

1.2.1.3.2. respinder a las nesecidades de la personas con una intervención integral

1.2.1.3.3. mayor interes de los ciudadanos de participar de las decisiones de la gestión pública

1.2.2. ENFOQUE TERRITORIAL DE LA GESTIÓN DESCENTRALIZADA

1.2.2.1. MINEDU

1.2.2.1.1. que los niños, niñas y adolescentes puedan ejercer su derecho a recibir una educación

1.2.2.2. gobiernos regionales en cooperación con los locales asumen una responsabilidad estratégica en la gestión del servicio educativo

1.2.2.3. PERMITE

1.2.2.3.1. Mayor capacidad del estado para identificar y responder a las nesecidades de aprendizaje de los estudiantes

1.2.2.3.2. mayor flexibilidad para organizar y gestionar el servicio educativo

1.2.2.3.3. mejores condiciones para integrar la dimensión sectorial en una territorial

1.2.2.3.4. condiciones favorables para coordinar acciones de apoyo a la educación

2. Definición

2.1. fortalecer la educación que brinde un servicio de calidad centrado

2.1.1. aprendizaje

3. MINEDU

3.1. Gestión articulada, complementaria y coordinada

4. Referencia normativa

4.1. se requiere uncambio progresivo de un enfoque sectorial

4.1.1. enfoque territorialdel servicio publico

4.2. Marco Legal

4.2.1. Ley 27680

4.2.2. Ley 27783

4.2.3. Ley 27867

4.2.4. Ley 27972

4.2.5. Ley 28044

5. Modelo de Gestión

5.1. es la forma que adopta el ordenamiento institucional del sector del pais