Comienza Ya. Es Gratis
ó regístrate con tu dirección de correo electrónico
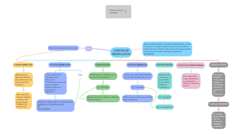
COSTOS DE PRODUCCION por Mind Map: COSTOS DE PRODUCCION

1. How to use this template

2. COSTOS DIRECTOS

2.1. Materia prima: Material utilizado directamente en la fabricacion del producto.

2.1.1. Mano de obra directa: Sueldos y salarios del personal que trabaja en la produccion.

3. COSTOS INDIRECTOS

3.1. Costos indirectos resultado de la fabricacion (CIF):Gastos que no se pueden asignar directamente a un producto en especifico.

3.1.1. MANO DE OBRA DIRECTA-MATERIALES INDIRECTOS-DEPRECIACION DE MAQUINARIA.

3.2. Tipos

4. COSTOS FIJOS

4.1. Costos que no cambian con el volumen de produccion

4.1.1. Ejemplos

4.1.1.1. Alquiler de fabrica-Seguros-Salarios administrativos

5. COSTOS VARIABLES

5.1. Costos que varian directamente con el volumen de produccion

5.1.1. Ejemplos

5.1.1.1. Materia prima-Costos de energia para maquinaria.

6. COSTOS MIXTOS

6.1. Mezcla de los costos fijos y los variables en un mismo ambiente economico

6.1.1. Ejemplos

6.1.1.1. Servicios publicos

7. COSTOS DE OPORTUNIDAD

7.1. Es el valor de la mejor alternativa no realizada al elegir un curso de accion.

8. COSTOS TOTALES

8.1. Es la suma de de los costos fijos, variables y mixtos para calcular el costo total de produccion.

8.1.1. COSTOS UNITARIOS

8.1.1.1. Es el costo total dividido entre el numero de unidades producidas

9. Son los gastos totales necesarios para fabricar un bien o servicio, e incluyen materia prima, mano de obra y costos directos. Siendo estos costos los que permiten calcular el precio adecuado para asegurar la rentabilidad.

10. Tiene

11. Elementos fundamentales como: