Propiedades de la Materia

Comienza Ya. Es Gratis
ó regístrate con tu dirección de correo electrónico
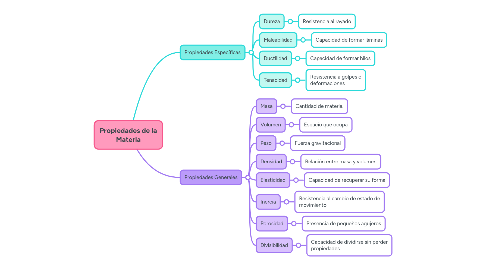
Propiedades de la Materia por Mind Map: Propiedades de la Materia

1. Propiedades Específicas

1.1. Dureza

1.1.1. Resistencia al rayado

1.2. Maleabilidad

1.2.1. Capacidad de formar láminas

1.3. Ductilidad

1.3.1. Capacidad de formar hilos

1.4. Tenacidad

1.4.1. Resistencia a golpes o deformaciones

2. Propiedades Generales

2.1. Masa

2.1.1. Cantidad de materia.

2.2. Volumen

2.2.1. Espacio que ocupa

2.3. Peso

2.3.1. Fuerza gravitacional

2.4. Densidad

2.4.1. Relación entre masa y volumen

2.5. Elasticidad

2.5.1. Capacidad de recuperar su forma

2.6. Inercia

2.6.1. Resistencia al cambio de estado de movimiento

2.7. Porosidad

2.7.1. Presencia de pequeños agujeros

2.8. Divisibilidad

2.8.1. Capacidad de dividirse sin perder propiedades