Comienza Ya. Es Gratis
ó regístrate con tu dirección de correo electrónico
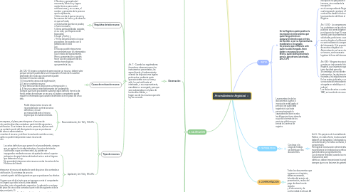
Procedimiento Registral por Mind Map: Procedimiento Registral

1. 6. INSCRITO Y RETIRADO POR EL USUARIO:

1.1. en este punto el trámite ha finalizado en cuanto al tiempo que se le ha previsto para diligenciar la inscripción del mismo de igual manera se hace la entrega de La Constancia de inscripción artículo 12 de la ley de Procedimientos uniformes los notarios podrán retirar de los registros los instrumentos que hayan autorizado una vez inscritos aún cuando no hayan sido presentados por ellos.

1.1.1. Quiénes más pueden retirar también podrán ser devueltos los instrumentos inscritos: A) al titular del derecho que el misma ampara B) al representante legal de este . C)al apoderado facultado para tal efecto.

2. 5. INSCRITO ESCANEO FINAL Y DESPACHO:

2.1. de cumplir con los requisitos de fondo y formal o de subsanar Las observaciones el registrador procederá a inscribir en el que se generará una constancia de inscripción escaneo final implica que el trámite ha finalizado exitosamente artículo 16 y 17 del RLRERRH.

3. 4. CALIFICACION

3.1. Califiación de instrumentos, art. 3 LPU:

3.1.1. Art. 3.- Los registradores calificarán bajo su responsabilidad, en forma integral y unitaria, los instrumentos presentados para su inscripción, y de conformidad con la presente ley y las aplicables a cada uno de los Registros. La calificación que de los instrumentos hagan los registradores estará limitada a los siguientes efectos: a) Ordenar su inscripción. b) Observar los vicios, inexactitudes u omisiones de los que adolezcan, o c) Denegar su inscripción.

3.2. Observación:

3.2.1. Art. 7.- Cuando los registradores formularen observaciones a los instrumentos presentados, las especificarán y fundamentarán citando las disposiciones legales pertinentes, mediante razón que autorizarán con su firma y sello, la cual notificarán al interesado, o a su representante, mandatario o encargado, para que sean subsanadas en el plazo de treinta días hábiles, o hagan uso de los recursos que esta ley les concede.

3.2.1.1. Formas de recurrir:

3.2.1.1.1. En la vía administrativa podrán interponerse, en los términos que se determina en el presente Capítulo, el recurso de apelación, que será preceptivo para acceder a la Jurisdicción Contencioso Administrativa y el de reconsideración, que tendrá carácter potestativo. Art. 124 LPA

3.2.1.2. Requisitos de todo recurso:

3.2.1.2.1. Art. 125 LPA.- Todo recurso deberá interponerse por escrito y contendrá los siguientes requisitos: 1. Nombre de la autoridad o funcionario al que se dirige; 2. Nombre y generales del recurrente, domicilio y lugar o medio técnico para recibir notificaciones y, en su caso, el nombre y generales de la persona que le represente; 3. Acto contra el que se recurre y las razones de hecho y de derecho en que se funda; 4. Solicitud de apertura a prueba, si fuere necesario; 5. Otras particularidades exigidas, en su caso, por Disposiciones Especiales; 6. Lugar y fecha; y, 7. Firma del peticionario o lo que procediere, de acuerdo con lo establecido en esta Ley. El recurso podrá interponerse personalmente por los interesados o por medio de representante. Para su presentación se podrá hacer uso de cualquiera de los medios tecnológicos que permita la Ley

3.2.1.3. Causas de rechazo de recurso:

3.2.1.3.1. Art. 126.- El órgano competente para resolver un recurso, deberá velar porque siempre pueda darse una respuesta al fondo de la cuestión planteada, de modo que únicamente podrá rechazar el recurso cuando: 1. El recurrente carezca de legitimación; 2. El acto no admita recurso; 3. Haya transcurrido el plazo para su interposición; y, 4. El recurso carezca manifiestamente de fundamento. Siempre que fuera procedente subsanar algún defecto formal o de fondo, antes de rechazar un recurso, el órgano competente podrá requerir al interesado que subsane la deficiencia en el plazo de cinco días.

3.2.1.4. Tipos de recursos:

3.2.1.4.1. Reconsideración, Art. 132 y 133 LPA:

3.2.1.4.2. Apelación, Art. 134 y 135 LPA:

3.3. Denegación:

3.3.1. Art. 8.- Los notarios y demás funcionarios autorizados para ejercer el notariado, están obligados a subsanar las observaciones que los registradores hicieren respecto de las formalidades o las omisiones de los instrumentos que autoricen, extendiendo a su costa cuando así proceda, un nuevo instrumento, sustituyendo los folios respectivos, o autorizando la rectificación o aclaración del instrumento. Los titulares de los derechos amparados en los instrumentos observados, podrán, sin embargo, solicitar los servicios profesionales de otro notario, a efecto de otorgar los nuevos instrumentos o los de aclaración o rectificación, en su caso.

3.3.1.1. Procedencia de la denegatoria:

3.3.1.1.1. Art. 10 LPU.- Cuando el instrumento presentado a inscripción contuviere vicios, errores, inexactitudes u omisiones que hagan imposible su inscripción, el registrador la denegará. También será denegada la inscripción de los instrumentos que hayan sufrido observaciones, cuando éstas no sean subsanadas dentro del plazo señalado para tal efecto y el recurso de ley no haya sido interpuesto por legítimo interesado. En todo caso de denegatoria de inscripción, los derechos de registro respectivos no estarán sujetos a devolución.

3.3.1.2. Forma de la denegatoria:

3.3.1.2.1. Art. 11 LPU.- Siempre que un registrador deniegue la inscripción de un instrumento, lo hará por medio de resolución en la que expresará las razones y fundamentos legales, la cual autorizará con su firma y sello, y notificará al interesado, o a su representante, mandatario o encargado. El legítimo interesado, su mandatario o encargado autorizado al efecto, deberá retirar el instrumento dentro del plazo señalado en esta ley, o hacer uso de los recursos correspondientes.

3.4. Sustitución:

3.4.1. Art. 9.- Los notarios y demás funcionarios autorizados podrán optar por subsanar observaciones sobre las formas extrínsecas de sus instrumentos mediante la sustitución de folios, lo que para su seguridad profesional deberá hacerse siempre de manera personal, a presencia del registrador. No será admisible la sustitución de folios en documentos privados autenticados, sujetos a inscripción registral. La sustitución de folios a que hace referencia el presente artículo no causará en todos los Registros, los derechos que para este caso señala el Arancel del Registro de la Propiedad Raíz e Hipotecas. Salvo, que la sustitución de folios modifique elementos intrínsecos de sus instrumentos.

4. 1. INICIO:

4.1. En los Registros podrá pedirse la inscripción de instrumentos por quien tenga interés en asegurar el derecho que se trata de inscribir, o por su representante, mandatario o encargado. Se presume que el Notario ante quien ha sido otorgado, tiene poder o encargo para este efecto, quien podrá presentarlo por sí o por persona autorizada, Art. 2 LPU

4.1.1. Art. 680 CC.- Los títulos sujetos a inscripción no perjudican a terceros, sino mediante la inscripción en el correspondiente Registro, la cual empezará a producir efecto contra ellos desde la fecha de la presentación del título al Registro.

4.1.2. Art. 5 LPA.- La comparecencia de los ciudadanos en las oficinas públicas solo será obligatoria por disposición legal. En ese sentido, para la presentación de solicitudes, peticiones o cualquier escrito dirigido a la Administración, no será necesaria la comparecencia del interesado. Si la presentación de escritos dirigidos a la Administración se hace a través de un tercero, será necesario legalizar la firma del interesado

4.1.3. Art. 695.- Ninguna inscripción se hará en el Registro, sin que conste por instrumento fehaciente inscrito, o por el mismo Registro, que la persona que constituye o transfiere el derecho, tiene facultad para ello. Sin embargo, se inscribirán sin antecedente inscrito los testamentos, las declaraciones de heredero, las ventas judiciales forzadas y las adjudicaciones o remates en juicio ejecutivo. En las ventas judiciales, a consecuencia de una promesa de venta, se necesita de antecedente inscrito para inscribirse la escritura otorgada en rebeldía por el Juez, o por el promisor, de orden judicial. Los títulos de actos o contratos anteriores al día 26 de mayo de 1881, se inscribirán sin necesidad de antecedentes.

4.2. La presentación de los documentos sujetos a inscripción está ligado al principio de publicidad registral el cual toda persona teniendo la capacidad de llevar a cabo las diligencias tiene derecho a que se le brinde de los servicios públicos que brinda los centros de registro.

5. 2. DISTRIBUCION:

5.1. Con base a la carga de trabajo se distribuyen los documentos.

5.1.1. Art. 6.- Sin perjuicio de lo establecido en la Ley de Acceso a la Información Pública, en cada oficina, los documentos y expedientes administrativos deberán ser agrupados, catalogados y archivados en función de sus características y formatos comunes, con el objeto de facilitar su manejo y comprensión. Para agilizar la actuación administrativa, en las oficinas públicas deberán racionalizarse los trabajos burocráticos, procurando mecanizarlos y automatizarlos progresivamente. Con la misma finalidad, cuando los motivos y fundamentos de las resoluciones sean idénticos, deberá mecanizarse la producción en serie de tales resoluciones, siempre que no se lesionen las garantías jurídicas de los interesados.

6. 3. CONFRONTACION:

6.1. Todos los documentos que ingresan en el registro, deben escanearse, la boleta del asiento de presentación, recibo del pago de derechos de registro y el documento, de conformidad al articulo 48 de LRADA