Relación hombre - conocimiento - realidad

Relacion hombre conocimiento

Comienza Ya. Es Gratis
ó regístrate con tu dirección de correo electrónico
Relación hombre - conocimiento - realidad por Mind Map: Relación hombre - conocimiento - realidad

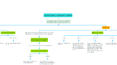
1. La realidad es el hecho o circunstancia tal cual es. El conocimiento puede ser correcto o incorrecto.

1.1. Realidad

1.1.1. Conjunto de todos lo seres que existen. La realidad es "lo dado", "lo existente"

1.1.1.1. Se clasifica en:

1.1.1.1.1. Formal

1.1.1.1.2. Factual

1.1.2. En la relación Sujeto-Objeto

1.1.2.1. Sujeto

1.1.2.1.1. Representa al hombre

1.1.2.2. Objeto

1.1.2.2.1. Representa una cosa, idea, situación, persona o acción.

1.1.3. Objetos dentro de la realidad:

1.1.3.1. Empíricos

1.1.3.1.1. Los objetos físicos

1.1.3.2. Meta-empíricos

1.1.3.2.1. Los No accesibles a la experiencia sensorial.

1.2. Conocimiento

1.2.1. Es la compresión y asimilación de información que nos permite interpretar al mundo, resolver problemas y tomar decisiones.

1.2.1.1. Elementos que se pueden destacar en el concepto de conocimiento:

1.2.1.1.1. 1.- Sujeto 2.- Objeto 3.- Operación 4.-Representación

1.2.2. Tipos de conocimiento

1.2.2.1. Vulgar

1.2.2.1.1. Explicación inmediata de un fenómeno.

1.2.2.2. Empírico

1.2.2.2.1. Es el resultado de haber estado en contacto en una o varias ocasiones con algún tipo de fenómeno. Producto de la experiencia personal.

1.2.2.3. Científico

1.2.2.3.1. Es producto de la investigación realizada metódicamente. reúne las siguientes características: racional, verificable, objetivo, sistemático, general, predictivo, abierto, legal, útil, comunicable, universal, metódico, analítico, especializado, claro y preciso.

1.2.2.4. Filosófico

1.2.2.4.1. Es producto de la reflexión del sujeto sobre su propio devenir.

1.2.2.5. Crítico

1.2.2.5.1. Es la capacidad del sujeto para analizar una información existente.

1.2.3. De acuerdo al grado de profundidad con el que el sujeto penetra en la causalidad de los fenómenos se subdivide el conocimiento en:

1.2.3.1. Natural

1.2.3.1.1. Conocimiento que el sujeto adquiere sin buscar la explicación de las causas que lo producen.

1.2.3.2. Conocimiento científico

1.2.3.2.1. Conocimiento adquirido con un método para descubrir las causas de los fenómenos.

1.2.3.3. Conocimiento extracientífico

1.2.3.3.1. Explicaciones provisionales que el hombre ha dado y sigue dando a los fenómenos que escapan de su entendimiento.