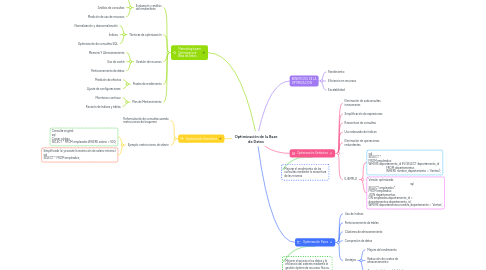
Optimización de la Base de Datos

GESTION DE BASE DE DATOS

Comienza Ya. Es Gratis
ó regístrate con tu dirección de correo electrónico
Optimización de la Base de Datos por Mind Map: Optimización de la Base de Datos

1. Metodología para Optimizar una Base de Datos

1.1. Evaluación y análisis del rendimiento

1.1.1. Uso de herramientas de monitoreo

1.1.2. Análisis de consultas

1.1.3. Medición de uso de recursos

1.2. Técnicas de optimización

1.2.1. Normalización y desnormalización

1.2.2. Índices

1.2.3. Optimización de consultas SQL

1.3. Gestión de recursos

1.3.1. Memoria Y Almacenamiento

1.3.2. Uso de caché

1.3.3. Particionamiento de datos

1.4. Prueba de rendimiento

1.4.1. Medición de efectos

1.4.2. Ajuste de configuraciones:

1.5. Plan de Mantenimiento

1.5.1. Monitoreo continuo

1.5.2. Revisión de índices y tablas

2. Optimización Física

2.1. Uso de índices

2.2. Particionamiento de tablas

2.3. Clústeres de almacenamiento

2.4. Compresión de datos

2.5. Ventajas

2.5.1. Mejora del rendimiento

2.5.2. Reducción de costos de almacenamiento

2.5.3. Aumento de la escalabilidad

3. BENEFICIOS DE LA OPTIMIZACION

3.1. Rendimiento

3.2. Eficiencia en recursos

3.3. Escalabilidad

4. Optimización Sintáctica

4.1. Eliminación de subconsultas innecesarias

4.2. Simplificación de expresiones

4.3. Reescritura de consultas

4.4. Uso adecuado de índices

4.5. Eliminación de operaciones redundantes

4.6. EJEMPLO

4.6.1. sql SELECT * FROM empleados WHERE departamento_id IN (SELECT departamento_id FROM departamentos WHERE nombre_departamento = 'Ventas');

4.6.2. Versión optimizada: sql SELECT empleados.* FROM empleados JOIN departamentos ON empleados.departamento_id = departamentos.departamento_id WHERE departamentos.nombre_departamento = 'Ventas';

5. Mejorar el rendimiento de las consultas mediante la reescritura de las mismas

6. Optimización Semántica

6.1. Reformulación de consultas usando restricciones del esquema

6.2. Ejemplo: restricciones de salario

6.2.1. Consulta original: sql Copiar código SELECT * FROM empleados WHERE salario > 500;

6.2.2. Simplificada (si ya existe la restricción de salario mínimo): sql SELECT * FROM empleados;

7. Mejorar el acceso a los datos y la eficiencia del sistema mediante la gestión óptima de recursos físicos.