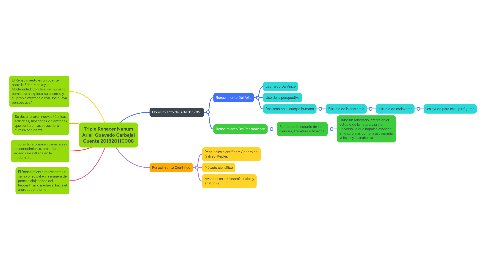
Triple Renacer Nahum Ariel Quevedo Carbajal Cuenta 201820110008

mapa mental triple renacer

Comienza Ya. Es Gratis
ó regístrate con tu dirección de correo electrónico
Triple Renacer Nahum Ariel Quevedo Carbajal Cuenta 201820110008 por Mind Map: Triple Renacer Nahum Ariel  Quevedo Carbajal Cuenta 201820110008

1. El Renacimiento es un puente entre la Edad Media y la Modernidad, donde el ser humano comienza a explorar su entorno y su propia existencia con una nueva perspectiva."

2. Se desarrollaron nuevas técnicas artísticas, filosóficas y científicas que sentaron las bases de la cultura occidental

3. Impulsó la reforma en varias áreas del conocimiento, creando un legado que influiría en la modernidad.

4. El Renacimiento representa un cambio radical en la manera de pensar, alejándose del teocentrismo medieval hacia el antropocentrismo

5. Florecimiento del Arte XV - XVI

5.1. Renacimiento Del Arte

5.1.1. Leonardo Da Vince

5.1.2. Uso de la perspectiva

5.1.3. Realismo en el cuerpo humano

5.1.3.1. Estudio de la anatomía

5.1.3.1.1. estudio de cadaveres

5.2. Renacimiento Del Pensamiento

5.2.1. Fomento del estudio de las ciencias, literatura y filosofía.

5.2.1.1. Hubo un renovado interés en el estudio de la naturaleza y el universo, lo que impulsó avances en disciplinas como la astronomía, la física y la anatomía

6. Renacimiento Cientifico

6.1. Principales científicos: Copérnico, Galileo, Kepler.

6.2. Método científico

6.3. Avances en astronomía, física y anatomía.