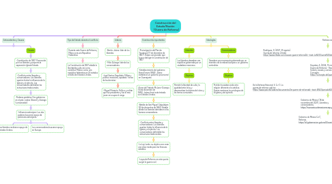
Construcción del Estado/Nación (Guerra de Reforma)

Comienza Ya. Es Gratis
ó regístrate con tu dirección de correo electrónico
Construcción del Estado/Nación (Guerra de Reforma) por Mind Map: Construcción del Estado/Nación    (Guerra de Reforma)

1. Reforma

1.1. Procedimiento que se realiza a fin de modificar, mejorar, enmendar o innovar algo.

1.1.1. En materia legislativa una reforma es una racionalización de procedimientos legales con el propósito de mejorar y actualizar el marco normativo que rige al Estado.

1.1.1.1. Guerra Civil

1.1.1.1.1. Confrontacion armada entre miembros de una misma Republica o ciudadanos de una misma unidad política.

2. Antecedentes y Causas

2.1. Antecedentes

2.1.1. -Derrocamiento de Antonio López de Santa Anna: derogo la Constitución de 1824, fue removido del cargo y enviado al exilio.

2.1.1.1. -Ascenso político de los liberales: Juárez fue nombrado presidente de la Corte de Justicia y quedo instaurado un gobierno liberal.

2.1.1.1.1. -Constitución de 1857: Promovida por los liberales y proponía la separación Iglesia-Estado.

2.2. Causas

2.2.1. -Constitución de 1857: Promovida por los liberales y proponía la separación Iglesia-Estado.

2.2.1.1. -Conflicto entre liberales y conservadores: Los liberales querían limitar la influencia de la Iglesia y el ejército. Los conservadores defendían las estructuras tradicionales.

2.2.1.1.1. -Poderes paralelos: Dos gobiernos en el país: Juárez (liberal) y Zuloaga (conservador).

3. Tipo de Estado durante el conflicto

3.1. Durante esta Guerra de Reforma, México era una Republica Federativa.

3.1.1. La Constitución de 1857 añadía la libertad de culto así como constituir México como una republica federativa en 23 estados al estilo de Estados Unidos.

4. Líderes

4.1. -Benito Juárez: lider de los liberales.

4.1.1. -Félix Zuloaga: lider de los conservadores.

4.1.1.1. -José Santos Degollado: Militar y político mexicano, apodado ¨héroe de las derrotas¨.

4.1.1.1.1. -Miguel Miramón: Político y militar que fue presidente y fue el mas joven en ocupar el cargo.

5. Eventos más importantes

5.1. -Promulgación del Plan de Tacubaya (17 de diciembre de 1857). Golpe conservador que busco derogar la Constitución de 1857.

5.1.1. -Establecimiento del gobierno liberal (enero 1858). Juárez estableció un gobierno provisional en Guanajuato.

5.1.1.1. -Firma del Tratado McLane-Ocampo (14 de diciembre de 1859). Juárez firmó este tratado con Estados Unidos.

5.1.1.1.1. -Batalla de San Miguel Calpulalpan (22 de diciembre de 1860). Batalla donde los liberales derrotaron a las fuerzas consevadoras.

6. Ideologías

6.1. Liberales

6.1.1. Los liberales deseaban una republica gobernada por un ciudadano mexicano.

6.1.1.1. Objetivo

6.1.1.1.1. Permitir la libertad de culto, la igualdad ante la ley y desamortizar los bienes del clero y las tierras comunales.

6.2. Conservadores

6.2.1. Deseaban una monarquía gobernada por un miembro de la realeza europea o un gobierno centralista.

6.2.1.1. Objetivo

6.2.1.1.1. Prohibir la existencia de otra religión diferente a la católica. Queria mantener los privilegios de la iglesia y del ejército.

7. Referencias:

7.1. Rodríguez, D. (2021, 25 agosto). Guerra de reforma. Lifeder. https://www.lifeder.com/causas-guerra-reforma/#:~:text=La%20Guerra%20de%20Reforma%20o%20guerra%20de%20los%20Tres%20A%C3%B1os

7.1.1. Gayubas, A. (2024, 15 marzo). Guerra de Reforma - Resumen, historia, causas y consecuencias. Concepto. https://concepto.de/guerra-de-reforma/

7.1.1.1. De la Defensa Nacional, S. (s. f.). La guerra de reforma. gob.mx. https://www.gob.mx/sedena/documentos/la-guerra-de-reforma#:~:text=El%20periodo%20denominado%20Guerra%20de%20Reforma%20comenz%C3%B3%20con%20los

7.1.1.1.1. Gobierno de México (18 de noviembre del 2021), Liberales y conservadores, https://nuevaescuelamexicana.sep.gob.mx/detalle-ficha/2723/