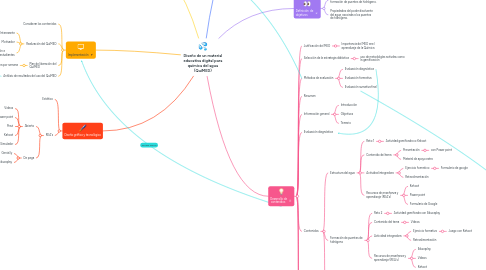
Diseño de un material educativa digital para química del agua (QuíMED)

Comienza Ya. Es Gratis
ó regístrate con tu dirección de correo electrónico
Diseño de un material educativa digital para química del agua (QuíMED) por Mind Map: Diseño de un material educativa digital para química del agua (QuíMED)

1. Autora: María Olivia sandoval Sánchez. Taller de Diseño y elaboración de materiales Educativos digitales. Octubre, 2024

2. Evaluación en/del QuíMED

2.1. Evaluación dentro del QuíMED

2.1.1. Evaluación sumativa final

2.1.2. Evaluación diagnóstica

2.1.3. Evaluación formativa o ejercicios formativos

2.2. Evaluación del QuíMED

2.2.1. Efectividad y el impacto del material

2.2.1.1. Instrumento de satisfaccción del uso del MED

2.2.1.2. Resultados del uso del MED

2.2.2. Identificar los aciertos y las áreas de mejora.

2.2.3. Plan de proyección del MED

3. Análisis de necesidades

3.1. Recolectar información

3.1.1. Necesidades de aprendizaje

3.1.1.1. Aplicación de instrumento de diagnóstico de necesidades

3.1.2. Aprendizaje significativo de química

3.1.2.1. uso de gamificación

3.1.2.2. uso de tecnologías de información y comunicación (TIC)

3.1.3. Aprendizaje situado

3.1.3.1. ejemplos de casos de la vida cotidiana

3.1.3.2. ejercicios de la vida cotidiana

3.1.4. Entorno de enseñanza

3.1.4.1. manejo de plataformas virtuales

4. Definición de objetivos

4.1. Idenrificación de la estructura de la molécula del agua y formación de puentes de hidrógeno.

4.2. Propiedades del poder disolvente del agua, asociada a los puentes de hidrógeno.

5. Desarrollo de contenidos

5.1. Jutificación del MED

5.1.1. Importancia del MED ene l aprendizaje de la Química

5.2. Selección de la estrategia didáctica

5.2.1. uso de metodolgías activdas como la gamificación

5.3. Métodos de evaluación

5.3.1. Evaluación diagnóstica

5.3.2. Evaluación formativa

5.3.3. Evaluación sumativa final

5.4. Resumen

5.5. Información general

5.5.1. Introducción

5.5.2. Objetivos

5.5.3. Temario

5.6. Evaluación diagnóstica

5.7. Contenidos

5.7.1. Estructura del agua

5.7.1.1. Reto 1

5.7.1.1.1. Actividad gamificada co Kahoot

5.7.1.2. Contenido del tema

5.7.1.2.1. Presentación

5.7.1.2.2. Material de apoyo extra

5.7.1.3. Actividad integradora

5.7.1.3.1. Ejercicio formativo

5.7.1.3.2. Retroalimentación

5.7.1.4. Recursos de enseñanza y aprendizaje (REA's)

5.7.1.4.1. Kahoot

5.7.1.4.2. Power point

5.7.1.4.3. Formulario de Google

5.7.2. Formación de puentes de hidrógeno

5.7.2.1. Reto 2

5.7.2.1.1. Actividad gamificada con Educaplay

5.7.2.2. Contenido del tema

5.7.2.2.1. Videos

5.7.2.3. Actividad integradora

5.7.2.3.1. Ejercicio formativo

5.7.2.3.2. Retroalimentación

5.7.2.4. Recursos de enseñanza y aprendizaje (REA´s)

5.7.2.4.1. Educaplay

5.7.2.4.2. Videos

5.7.2.4.3. Kahoot

5.7.3. Poder disolvente del agua

5.7.3.1. Reto 3

5.7.3.1.1. Actividad gamificada con simulador

5.7.3.2. Contenido del tema

5.7.3.2.1. Presentación con Prezi

5.7.3.3. Actividad integradora

5.7.3.3.1. ejercicio final

5.7.3.4. Recursos de enseñanza y aprendizaje (REA´s)

5.7.3.4.1. Simuladores

5.7.3.4.2. Prezi

5.7.3.4.3. Genial.ly

5.8. Evaluación sumativa final

5.8.1. formulario de Google

5.9. Referencias

5.10. Créditos

6. Implementación

6.1. Considerar los contenidos

6.2. Realización del QuíMED

6.2.1. Interesante

6.2.2. Motivador

6.2.3. Despierte la participación e involucramiento de los estudiantes

6.3. Plan de liberación del QuíMED

6.3.1. Publicación de un tema por semana

6.4. Análisis de resultados del uso del QuíMED

7. Diseño gráfico y tecnológico

7.1. Estético

7.2. REA's

7.2.1. Abierto

7.2.1.1. Videos

7.2.1.2. Power point

7.2.1.3. Prezi

7.2.1.4. Kahoot

7.2.1.5. Simulador

7.2.2. De paga

7.2.2.1. Genial.ly

7.2.2.2. Educaplay