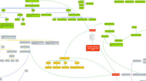
Transición de la época clásica a la alta edad media

Comienza Ya. Es Gratis
ó regístrate con tu dirección de correo electrónico
Transición de la época clásica a la alta edad media por Mind Map: Transición de la época clásica a la alta edad media

1. cambio de la filosofia en la edad clasíca

1.1. abandono del mundo silvopastoril.

1.1.1. Pan

1.1.1.1. Se vuleve alimneto civilizado

1.1.2. Bienio

1.1.2.1. ganaderia

1.1.2.1.1. Ovino

1.1.2.1.2. Bueyes

1.1.2.1.3. cerdo

1.1.2.2. agricutura

1.1.2.2.1. Hortalizas

1.1.2.2.2. Vid

1.1.3. Caza

1.1.3.1. vista como algo mundano y de la gente pobre

1.1.4. dietetica

1.1.4.1. Alimentacion + Deporte

1.1.4.2. distribucion de las comidas

1.1.4.2.1. Ayuno

1.1.4.2.2. Desayuno (acratismo)

1.1.4.2.3. Almuerzo (ariston)

1.1.4.2.4. Merienda (Hesperismo)

1.1.4.2.5. Cena (Deipnom)

2. Base de la dieta

2.1. Cereales

2.2. Legumbres

2.3. Proteínas

2.4. Verduras

3. edad media

4. Época clásica

5. Evulucion de el modo de consumo

6. Cambio de la Filosofia en Alta edad media

6.1. La agricultura consolidada

6.1.1. Y la potencian

6.1.1.1. Más necesidades alimentarias

6.1.1.2. Y por las presiones de nobles y las elites

6.1.2. Tipos

6.1.2.1. Vid

6.1.2.2. Hortailizas

6.1.2.2.1. Productos

6.1.2.3. Legrumbres y cereales

6.1.2.3.1. Productos

6.2. Fugacidad y la glotoneria

6.2.1. dieta de los humores

6.2.1.1. cocinado frente a crudo

6.3. El sistema agrosilvopastoril en segundo plano

6.4. paso de estar tumabados a estar sentados en la mesa

7. Desarrollo de tecnicas nuevas

7.1. Regadíos

7.2. Irrigacíon

7.3. Molinos de agua

8. Similitudes en su dieta

8.1. Cereales

8.1.1. Trigo, Cebada

8.2. Aceite de oliva

8.2.1. Alimento esencial

8.3. Vino

8.3.1. Bebida esencial

8.4. Cocción

8.4.1. Horneado, fuego directo, hervido

9. caza

10. la ganaderia se pone en augue

10.1. La carne se empeiza a ver bien y se empieza a comer de una forma aceptada.

10.2. Tipos de carnes

10.2.1. Cerdo

10.2.1.1. muy consumido

10.2.2. Ovino

10.2.2.1. Daba

10.2.2.1.1. lana

10.2.2.1.2. leche

10.2.2.1.3. queso

10.2.3. bueyes

10.2.3.1. Para obtener alimentos ya no como parte de ganaderia para tirar.

11. pesca

12. Influencia cristiana

12.1. Regulación de los alimentos

12.1.1. Recetas simplificadas por falta de recursos

12.1.1.1. Necesidad de autosuficiencia

12.1.1.1.1. Agricultura mas simplificada

12.2. PerÍodos de ayuno

12.3. Monasterios

12.3.1. Guardianes del conocimiento gastronomico y agrÍcola

13. Mesa

13.1. Agente de agragación

13.2. Jerarquias de poder

13.3. Zona donde solo bebian

13.4. Hay un intercambio social

13.4.1. El don VS Contra don

13.4.1.1. Es segun el rango de dotación

13.4.1.2. hay una busca de interes

14. 500 A.C - SIglo IV D.C

15. se cocina

16. se ven dos realidades

17. se come en comunidad

18. mundo barbaro

19. En banquetes o Symmposion

19.1. El sentido

19.1.1. Particular o colectiva

19.1.1.1. Marca de solidaridad

19.1.2. Exaltación o memoria

19.1.2.1. Carácter festivo conmemorativo

19.1.3. Protocolo y acceso

19.1.3.1. Imagen de la estructura social

19.1.4. Carácter simbólico

19.1.4.1. Ritualizado

19.2. Ritual

19.2.1. Compartir

19.2.2. Acuerdo

19.2.3. Intercambio de manjares

19.2.4. Fraternidad

19.2.5. Vínculo

19.2.6. Convivencia

19.2.7. Solidaridad

19.2.8. Simbolismo

19.2.9. Alimentación mejor a la nutrición

19.3. Necesidades

19.3.1. Soberano

19.3.1.1. Convida

19.3.1.2. Mensaje

19.3.2. Etiqueta

19.3.2.1. Rango

19.3.2.2. Ritual

19.3.3. Alimento

19.3.3.1. Escala

19.3.3.2. Selección

19.3.4. Deidad

20. mundo civilizado

21. Es la parte que vive fuera de las polis.

22. Alta edad media

22.1. Contexto historico

22.1.1. Caída del imperio

22.1.1.1. Fragmentación del territorio

22.1.1.2. Colapso de la politica romana.

22.1.2. Establecimiento de reinos bárbaros

22.1.2.1. Reinos visigodos en Hispania

22.1.2.2. Francos en la Galia

22.1.2.3. Anglosajones en Britania

22.1.2.4. Ostrogodos en Italia

22.1.3. Invasiones

22.1.3.1. Ataques vikingos

22.1.3.2. Incursiones musulmanas

22.1.3.3. Avance de los magiares

23. Estructura social

23.1. Nobles, señores feudales

23.1.1. Controlaban las tierras y gran parte de los recursos

23.2. Clero

23.2.1. Gran influencia gracias a actuar como intermediarios entre Dios y el hombre

23.3. Campesinos, Siervos

23.3.1. Trabajaban la tierra a cambio de protección

24. Características políticas

24.1. Descentralización

24.2. Fragmentación del poder

24.2.1. Feudalismo

24.2.2. Monarquías germánicas