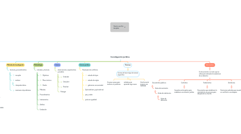
Investigación jurídica

Investigación jurídica- derecho

Comienza Ya. Es Gratis
ó regístrate con tu dirección de correo electrónico
Investigación jurídica por Mind Map: Investigación jurídica

1. How to use this template

2. Método

2.1. procedimiento sistematico

2.1.1. estructurado

2.1.2. objetivo

2.1.2.1. enfocado en un proposito especifico

2.1.3. replicable

2.1.3.1. puede ser repetido por otros

2.1.4. verificable

2.1.4.1. puede ser comprobado y validado

3. Métodos de investigación

3.1. tecnicas y procedimientos

3.1.1. recopilar

3.1.2. analizar

3.1.2.1. interpretar datos

3.1.3. resolusion de problemas

4. Metodología

4.1. metodos y tecnicas

4.1.1. Objetivos

4.1.2. Marco teórico

4.1.3. Diseño

4.1.4. Métodos

4.1.5. Procedimientos

4.1.6. Instrumentos

4.1.7. Análisis

4.1.8. Evaluación

5. Ciencia

5.1. observaciones, experimentos y pruebas

5.1.1. Entender

5.1.2. Descubrir

5.1.3. Resolver

5.1.4. Proteger

6. Ciencia jurídica

6.1. Resolusion de conflictos

6.1.1. estudio de leyes

6.1.2. estudio de reglas

6.1.3. gobiernan una sociedad

6.1.4. Qué está bien y qué está mal.

6.1.5. paz y orden

6.1.6. justicia e igualdad

7. Técnicas

7.1. formas de hacer algo de manera específica

7.1.1. Un paso a paso para resolver un problema

7.1.2. método para aprender algo nuevo

7.1.3. Una forma de mejorar una habilidad.

8. Instrumentos

8.1. Un documento o un acto que se utiliza para demostrar la existencia de un derecho

8.1.1. Documentos públicos

8.1.1.1. Actas de nacimiento

8.1.1.1.1. Actas de matrimonio

8.1.2. Contratos

8.1.2.1. Acuerdos entre partes para establecer una relación jurídica

8.1.3. Testamentos

8.1.3.1. Documentos que establecen la voluntad de una persona para después de su muerte.

8.1.4. Sentencias

8.1.4.1. Decisiones judiciales que resuelven un conflicto o una disputa.

8.1.5. Registros:

8.1.5.1. Documentos que contienen información sobre la propiedad, la identidad, etc.