Unlock the full potential of your projects.
Try MeisterTask for free.
¿No tienes una cuenta?
Regístrate Gratis
Navegar
Mapas Destacados
Categorías
Gestión de proyectos
Objetivos de negocio
Recursos humanos
Lluvia de ideas y análisis
Marketing y contenido
Educación y notas
Entretenimento
Vida
Tecnología
Diseño
Resúmenes
Otros
Idiomas
English
Deutsch
Français
Español
Português
Nederlands
Dansk
Русский
日本語
Italiano
简体中文
한국어
Otros
Ver mapa completo
Copiar y editar mapa
Copiar
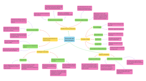
Desarrollo del Auto Analyzer
Otros
Stephania Urby Ramírez
Seguir
Comienza Ya.
Es Gratis
Regístrate con Google
ó
regístrate
con tu dirección de correo electrónico
Mapas Mentales Similares
Esbozo del Mapa Mental
Desarrollo del Auto Analyzer
por
Stephania Urby Ramírez
1. Contexto y Origen
2. Inovación y Automatización en Química Clínica
3. Desafíos Técnicos y Soluciones
4. Estrategias Comerciales
5. Impacto y Resultados
6. Problemas técnicos principales
7. Transferencia de muestra influenciada por tamaño de burbujas, diámetro del tubo y características de bombeo
8. Interacción entre las muestras en flujo continuo
9. Robustez y confiabilidad insuficiente del prototipo inicial
10. Leonard Skeggs
11. Edwin Whitehead
12. Ray Roesch
13. Joseph Kahn
14. Universidad Case Western Reserve
15. Diseñador original del dispositivo
16. En 1950 presenta la idea pero fue ignorada
17. Promotor de la colaboración en Technicon
18. Vendedor que descubrió el proyecto abandonado
19. Mediador clave para revivir el proyecto
20. Institución donde se originó el prototipo inicial
21. Aceptación del Mercado
22. Influencias en la Práctica Clínica
23. De un mercado estimado de 250 unidades, el uso del Auto Analyzer creció a más de 50,000 canales en todo el mundo
24. Profunda transformación en la química clínica debido al incremento en velocidad y volumen de las pruebas
25. Reconocimiento médico del valor de datos de laboratorio para diagnósticos
26. Contribuciones significativas al acceso sanitario gracias a políticas de reembolso
27. Capacitación
28. Métodos de Introducción al mercado
29. Uso de vendedores directos y simposios internacionales para la promción
30. Evaluaciones clínicas organizadas en laboratorios clave para mostrar resultados a sociedades profesionales locales
31. Presentación en reuniones profesionales y publicaciones científicas
32. Formación de aprox. 50,000 operadores para asegurar competencia técnica y satisfacción del usuario
33. Cursos obligatorios de instrucción para los compradores en centros especializados
34. Transformación en laboratorios clínicos
35. Aumento del uso de datos clínicos precisos por parte de médicos
36. Permisión de diagnósticos más rápidos y fiables
37. Aportaciones principales
38. Contribución directa al incremento en precisión y reducción de costos en análisis clínicos
39. Capacidad de realizar pruebas en alta escala, con un incremento de 100 veces en 10 años
40. Introducción del flujo continuo para atomatizar análisis químicos clinicos
41. Soluciones implementadas
42. Uso de burbujas de aire como barreras físicas para prevenir contaminación entre muestras
43. Refinamiento técnico del instrumento, lo que incluyó un desarrollo exhaustivo del flujo continuo y adaptación de los ensayos químicos manuales
Comienza Ya. ¡Es Gratis!
Conéctate con Google
ó
Regístrate