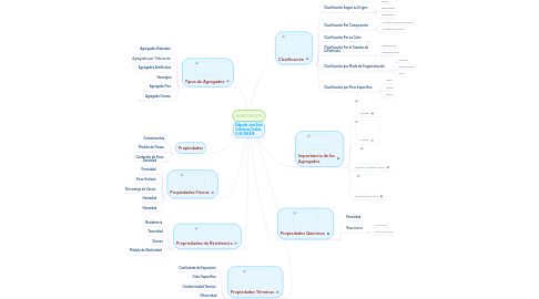
AGREGADOS

Plan your lessons and the goals of your lessons as well as including important content

Comienza Ya. Es Gratis
ó regístrate con tu dirección de correo electrónico
AGREGADOS por Mind Map: AGREGADOS

1. Tipos de Agregados

1.1. Agregados Naturales

1.2. Agregados por Trituración

1.3. Agregados Artificiales

1.4. Hormigon

1.5. Agregado Fino

1.5.1. Arenas

1.6. Agregado Grueso

1.6.1. Piedras

2. Propiedades

2.1. Granulometría

2.2. Modulo de Fineza

2.3. Contenido de Finos

3. Propiedades Físicas

3.1. Densidad

3.2. Porosidad

3.3. Peso Unitario

3.4. Porcentaje de Vacios

3.5. Humedad

3.6. Humedad

4. Propriedades de Resistencia

4.1. Resistencia

4.2. Tenacidad

4.3. Dureza

4.4. Módulo de Elasticidad

5. Propiedades Térmicas

5.1. Coeficiente de Expansión

5.2. Calor Especifico

5.3. Conductividad Térmica

5.4. Difusividad

6. Edgardo José Soto Contreras Cedula V-24.196.816

7. Clasificación

7.1. Clasificación Según su Origen

7.1.1. Igneas

7.1.2. Sedimentarias

7.1.3. Metamórficas

7.2. Clasificación Por Composición

7.2.1. La Caliza, El Mármol y El Caliche

7.2.2. El Basalto y El Tezontle

7.3. Clasificación Por su Color

7.3.1. Task

7.3.2. Prerequisites

7.4. Clasificación Por el Tamaño de la Partícula

7.4.1. Agregado Fino

7.4.2. Agregado Grueso

7.5. Clasificación por Modo de Fragmentación

7.5.1. Naturales

7.5.2. Manofacturados

7.5.3. Mixtos

7.6. Clasificación por Peso Especifico

7.6.1. Ligero

7.6.2. Normal

7.6.3. Pesado

8. Propiedades Químicas

8.1. Porosidad

8.2. Reacciones

8.2.1. Alcalí- Silice

8.2.2. Alcalí- Carbonatos

9. Importancia de los Agregados

9.1. Viviendas

9.2. Colegios

9.3. Carreteras, Autopistas y Calles

9.4. Infraestructura Turística