AVALIAÇÃO: REFLEXÕES E POSSIBILIDADES DE USO NO PROCESSO DE ENSINO E APRENDIZAGEM

Mapa Mental Resumo Avaliaçãoo

Kom i gang. Det er Gratis
eller tilmeld med din email adresse
AVALIAÇÃO: REFLEXÕES E POSSIBILIDADES DE USO NO PROCESSO DE ENSINO E APRENDIZAGEM af Mind Map: AVALIAÇÃO: REFLEXÕES E POSSIBILIDADES DE USO NO PROCESSO DE ENSINO E APRENDIZAGEM

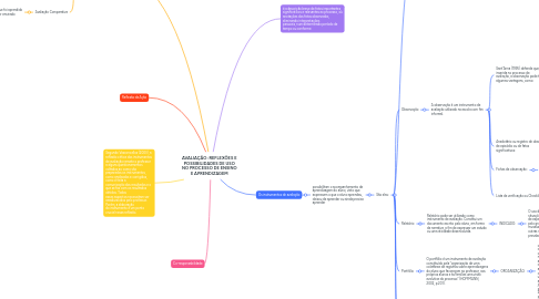
1. Segundo Vasconcellos (2003), a reflexão crítica dos instrumentos de avaliação remete o professor a alguns questionamentos voltados ao como são preparados os instrumentos, como analisados e corrigidos, como é feita a comunicação dos resultados e o que se faz com os resultados obtidos. Todos esses aspectos necessitam ser amadurecidos pelo professor. Porém, a elaboração do instrumento é um ponto crucial nessa reflexão.

2. Os instrumentos de avaliação

2.1. possibilitam o acompanhamento da aprendizagem do aluno, visto que expressam o que o aluno aprendeu, deixou de aprender ou ainda precisa aprender

2.1.1. São elas:

2.1.1.1. Prova

2.1.1.1.1. A prova promove uma sensação de justiça e igualdade ao professor, visto que utilizou o mesmo instrumento, com as mesmas questões para avaliar todos seus alunos igualmente. Porém, essa sensação pode ser falsa, visto que a prova pode ser utilizada como instrumento para correção de atitudes comportamentais, ser elaborada com alto ou baixo grau de dificuldade, desrespeitar o contrato didático, não apresentar questões de forma clara, entre alternativas.

2.1.1.2. Observação

2.1.1.2.1. A observação é um instrumento de avaliação utilizado na escola com fim informal.

2.1.1.3. Relatório

2.1.1.3.1. Relatório pode ser utilizado como instrumento de avaliação. Constitui um documento escrito pelo aluno, em forma de narrativa, a fim de expressar um estudo ou uma atividade desenvolvida.

2.1.1.4. Portfólio

2.1.1.4.1. O portfólio é um instrumento de avaliação constituído pela “organização de uma coletânea de registros sobre aprendizagens do aluno que favoreçam ao professor, aos próprios alunos e às famílias uma visão evolutiva do processo” (HOFFMANN, 2002, p.201).

2.1.1.5. Artigos Cientificos

2.1.1.5.1. Instrumento de avaliação na faculdade. Na pesquisa, servem para divulgar as pesquisas, enriquecer o Currículo e medir a produtividade, é usado às vezes com propósito de aprovação ou reprovação do estudante

2.1.1.6. Mapa conceitual

2.1.1.6.1. O Mapa conceitual pode ser utilizado como recurso de ensino ou como instrumento de avaliação. Quando inserido como parte do processo avaliativo, é necessário que os alunos sejam informados e sejam orientações quanto à construção da atividade, visto que essa possui características específicas.

3. é a descrição breve de fatos importantes, significativos e relevantes ao processo, ou anotações dos fatos observados, eliminando interpretações pessoais, num determinado período de tempo ou conforme

4. Modalidades de Avaliação

4.1. Avaliação Diagnóstica

4.1.1. Conhecer o estudante e suas necessidades

4.1.1.1. Exemplos: Testes escrito ou oral, simulados, perguntas, questionários.

4.2. Avaliação Formativa

4.2.1. Verifica o progresso do estudante durante o PEA.

4.2.1.1. produção oral; questionário; lista de exercícios; seminário; autoavaliação;observação de desempenho;estudo de caso; produção audiovisual; avaliações on-line;produção coletiva e individual de trabalhos e pesquisas

4.3. Avaliação Somativa

4.3.1. Determina o Grau de Domínio do Conteúdo no final de um período do PEA (função classificatória)

4.3.1.1. Testes, Provas e ou Exames avaliativos escritos ao final de um período letivo; junção de uma ou mais atividades trabalhadas pelo professor; atividade de múltipla escolha;

4.4. Avaliação Comparativa

4.4.1. Reflete sobre o que foi aprendido e o que precisa ser ensinado

4.4.1.1. Testes rápidos e/ou trabalhos simples durante ou ao final das aulas; resumos dos conteúdos trabalhados; observação de desempenho; relatórios; TPC; autoavaliação; avaliações entre pares.

5. Reflexão da Ação

6. Co-responsabilidade