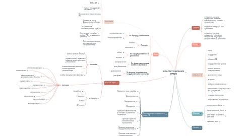
КОНСТИТУЦИОННОЕ ПРАВО

Kom i gang. Det er Gratis
eller tilmeld med din email adresse
КОНСТИТУЦИОННОЕ ПРАВО af Mind Map: КОНСТИТУЦИОННОЕ ПРАВО

1. Источники

1.1. Конституция РФ

1.2. ФКЗ и ФЗ

1.3. Указы и распоряжения Президента РФ

1.4. Постановление правительства РФ

1.5. Регламенты палат Федерального собрания

1.6. Постановления Конституционного суда РФ

1.7. Конституции республик в составе РФ и уставы других субъектов РФ

1.8. Акты представительных органов местного самоуправления

2. Виды

2.1. По порядку установления

2.1.1. октроированные

2.1.2. неоктраированные

2.2. По форме

2.2.1. писаные

2.2.2. неписаные

2.3. По порядку изменения и дополнения

2.3.1. гибкие

2.3.2. жесткие

2.4. По форме закрепления политической власти

2.4.1. монархические

2.4.2. республиканские

2.5. По формам закрепляемого государственного устройства

2.5.1. федеральные

2.5.2. унитарные

3. КОНСТИТУЦИЯ

3.1. признаки

3.1.1. Особый субъект (народ)

3.1.2. учредительный, первичный характер конституционных установлений

3.1.3. всеохватывающий характер конституционной регламентации

3.1.4. особые юридические свойства

3.2. структура

3.2.1. преамбула

3.2.2. 2 раздела

3.2.3. 9 глав

3.2.4. 137 статей

3.3. функции

3.3.1. системообразующая

3.3.2. общесоциального регулирования и баланса

3.3.3. юридическая

3.3.4. политическая

3.3.5. учредительная

3.3.6. правозащитная

3.3.7. экономичсекая

3.3.8. социальная

3.3.9. идеологическая

3.3.10. воспитательная

4. Принципы конституционного строя РФ

4.1. Приоритет прав и свобод

4.2. Демократизм

4.3. Народовластие

4.4. Федерализм

4.5. Принцип закрепления РФ в качестве социального государства

4.6. Принцип единства экономического пространства

4.7. Принцип разделения государственной власти

4.8. Принцип политического и идеологического многообразия

5. Предмет

5.1. отношения, которые определяют основные взаимодействия человека с государством

5.2. отношения между РФ и ее субъектами

5.3. отношения, которые определяют устройство государства, регуляцию государственного устройства

6. Метод

7. Субъекты

7.1. народ

7.2. государство

7.3. субъекты РФ

7.4. государственные органы

7.5. органы местного самоуправления

7.6. должностные лица

7.7. депутаты

7.8. избирательные комиссии

7.9. иностранные граждане и лица без гражданства

7.10. трудовые коллективы

7.11. общественные организации

8. Объекты

8.1. материальные блага

8.2. нематериальные блага

8.3. действия и результаты действий

8.4. правовые акты

9. Система