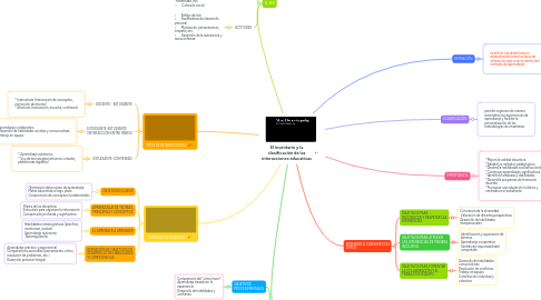
El inventario y la clasificación de las interacciones educativas

Kom i gang. Det er Gratis
eller tilmeld med din email adresse
El inventario y la clasificación de las interacciones educativas af Mind Map: El inventario y la clasificación de las interacciones educativas

1. DEFINICIÓN

1.1. se refiere a la identificación exhaustiva de todos los tipos de interacción que ocurren dentro del contexto de aprendizaje.

2. CLASIFICACIÓN

2.1. permite organizar de manera sistemática las experiencias de aprendizaje y facilitar la personalización de las metodologías de enseñanza.

3. IMPORTANCIA

3.1. *Mejora la calidad educativa. *Adapta los métodos pedagógicos. *Desarrolla habilidades socioemocionales. *Construye aprendizajes significativos. *Identifica fortalezas y debilidades. *Desarrolla programas de formación docente. *Promueve una educación holística y centrada en el estudiante.

4. APRENDER A HACER

4.1. OBJETIVOS PROCEDIMENTALES

4.1.1. Comprensión del "cómo hacer" Aprendizaje basado en la experiencia Desarrollo de habilidades y confianza

4.2. METODOLOGÍA

4.2.1. Aprendizaje activo y orientado a la práctica

4.2.2. Metodologías efectivas: *Aprendizaje basado en proyectos *Aprendizaje por descubrimiento *Aprendizaje colaborativo *Simulaciones y prácticas

5. EL SER

5.1. CREATIVIDAD

5.1.1.  Expresión del ser  Motor de innovación  Mentalidad abierta y flexible  Desarrollo personal

5.2. VALORES

5.2.1.  Guía ética  Fundamento de la convivencia  Respeto, responsabilidad, honestidad, etc.  Cohesión social

5.3. ACTITUDES

5.3.1.  Reflejo del ser  Facilitadoras del desarrollo personal  Motivación, perseverancia, empatía, etc.  Desarrollo de la autoestima y autoconfianza

6. APRENDER A CONVIVIR CON OTROS

6.1. OBJETIVOS PARA RECONOCER Y RESPETAR LAS DIFERENCIAS

6.1.1. Conciencia de la diversidad Valoración de distintas perspectivas Desarrollo de habilidades interpersonales

6.2. OBJETIVOS PARA ATENDER LAS DIFERENCIAS DE MANERA INCLUSIVA

6.2.1. Identificación y superación de barreras Aprendizaje cooperativo Sentido de responsabilidad compartida

6.3. OBJETIVOS PARA FOMENTAR LA COLABORACIÓN Y EL TRABAJO EN EQUIPO

6.3.1. Desarrollo de habilidades comunicativas Resolución de conflictos Trabajo en equipo Contribución individual y colectiva

7. APRENDER A CONOCER

7.1. OBJETIVOS CLAROS

7.1.1. Orientación del proceso de aprendizaje. Metas educativas a largo plazo. Comprensión de conceptos fundamentales

7.2. APRENDIZAJE DE TEORÍAS, PRINCIPIOS Y CONCEPTOS

7.2.1. Pilares de las disciplinas Estructura para organizar la información Comprensión profunda y significativa

7.3. EL APRENDER A APRENDER

7.3.1. Habilidades metacognitivas (planificar, monitorear, evaluar) Aprendizaje autónomo Autorregulación

7.4. DEFINICIÓN DE OBJETIVOS DE DESARROLLO DE HABILIDADES Y COMPETENCIAS

7.4.1. Aprendizaje práctico y experiencial Competencias esenciales (pensamiento crítico, resolución de problemas, etc.) Desarrollo personal integral

8. TIPOS DE INTERACCIONES

8.1. DOCENTE - ESTUDIANTE

8.1.1. * Instructivas (transmisión de conceptos, corrección de errores) * Afectivas (motivación, escucha, confianza)

8.2. ESTUDIANTE-ESTUDIANTE (INTERACCIÓN ENTRE PARES)

8.2.1. * Aprendizaje colaborativo * Desarrollo de habilidades sociales y comunicativas * Trabajo en equipo

8.3. ESTUDIANTE-CONTENIDO

8.3.1. * Aprendizaje autónomo * Uso de tecnologías (entornos virtuales, plataformas digitales)