Iniziamo. È gratuito!
o registrati con il tuo indirizzo email
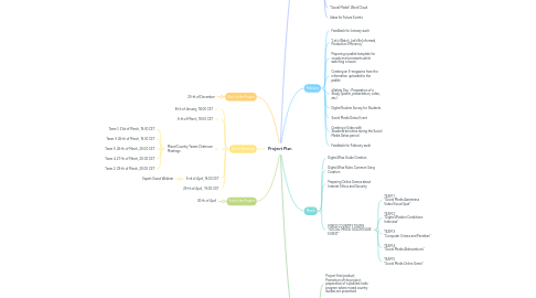
Project Plan da Mind Map: Project Plan

1. Start of the Project

1.1. 25-th of December

2. Online Meetings

2.1. 8-th of January, 18:00 CET

2.2. 6-th of March, 19:00 CET

2.3. Mixed Country Teams Chatroom Meetings

2.3.1. Team 1: 21st of March, 19:30 CET

2.3.2. Team 3: 26-th of March, 19:30 CET

2.3.3. Team 5: 26-th of March, 20:00 CET

2.3.4. Team 4: 27-th of March, 20:00 CET

2.3.5. Team 2: 29-th of March, 20:00 CET

2.4. 3-rd of April, 13:00 CET

2.4.1. Expert Guest Webinar

2.5. 29-th of April, 19:00 CET

3. End of the Project

3.1. 30-th of April

4. January

4.1. Twinspace Page Creation

4.2. Students' selection

4.3. Parental Permission Documents

4.4. Students' Pre and Post Survey

4.5. Teachers' Pre and Post Survey

4.6. Teachers' Introduction

4.7. Students' Introduction

4.8. Teachers' Contact Information

4.9. School Contact Information / Map

4.10. Logo Preparation

4.11. Logo Selection Survey

4.12. Poster Preparation

4.13. Poster Selection Survey

4.14. Internet Ethics Security Presentation

4.15. Dissemination of the Project

4.16. "Social Media" Word Cloud

4.17. Ideas for Future Events

5. February

5.1. Feedback for January work

5.2. ''Let's Watch, Let's Be Informed, Production Efficiency''

5.3. Preparing a padlet template for visuals and comments while watching a movie

5.4. Creating an E-magazine from the information uploaded to the padlet.

5.5. eSafety Day - Preparation of a Study (poster, presentation, video, etc.)

5.6. Digital Routine Survey for Students

5.7. Social Media Detox Event

5.8. Creating a Video with Students'activities during the Social Media Detox period

5.9. Feedback for February work

6. March

6.1. Digital Wise Guide Creation

6.2. Digital Wise Rules Common Song Creation

6.3. Preparing Online Games about Internet Ethics and Security

6.4. MIXED COUNTRY TEAMS ‘’SOCIAL MEDIA GOLDEN AGE EVENT‘’

6.4.1. TEAM 1 ‘’Social Media Awareness Video/Social Spot’’

6.4.2. TEAM 2 ‘’Digital Wisdom Conditions Interview’’

6.4.3. TEAM 3 ‘’Computer Crimes and Penalties’’

6.4.4. TEAM 4 ‘’Social Media Abbreviations’’

6.4.5. TEAM 5 ‘’Social Media Online Game’’

7. April

7.1. Project final product; Promotion of the project, preparation of a podcast radio program where mixed country studies are presented.

7.2. Creating podcast program infrastructure

7.3. Final Product Evaluation

7.4. Preparing project participation certificate templates for students

7.5. Students' certificates and project evaluation

7.6. Preparing project participation certificates for for teachers

7.7. Evaluation of the Project by Teachers

7.8. Post Surveys

7.8.1. for Teachers

7.8.2. for Students

7.9. Project Evaluation by Parents, Colleages, Administrators

7.10. Project Virtual Exhibition Preparation

7.11. Final Trailer Video Preparation

7.12. Preparing a Newspaper Template for the End of the Project