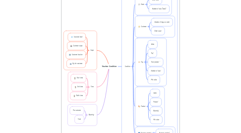
Voucher Condition

Kom i gang. Det er Gratis
eller tilmeld med din email adresse
Voucher Condition af Mind Map: Voucher Condition

1. Scope

1.1. Customer level

1.2. Customer scope

1.3. Customer location

1.4. By list customer

2. Time

2.1. Start time

2.2. End time

2.3. Public time

3. Condition

3.1. Order

3.1.1. Order value

3.1.2. Number of skus (item)

3.2. Customer

3.2.1. Number of days no order

3.2.2. Order count

3.3. Tag

3.3.1. Seller

3.3.2. Tag*

3.3.3. Total product *

3.3.4. Number of skus*

3.3.5. Min value

3.4. Product

3.4.1. Seller

3.4.2. Product*

3.4.3. Quantity*

3.4.4. Min value

3.5. Payment method

3.5.1. Payment method*

4. Quantity

4.1. Per customer

4.2. Total