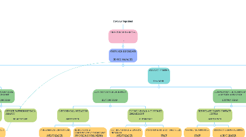
Struktur Organisasi

Get Started. It's Free
or sign up with your email address
Struktur Organisasi by Mind Map: Struktur Organisasi

1. ADMIN CUSTOMER EXPERIENCE .

2. DIREKTUR OPERASIONAL .

2.1. CUSTOMER EXPERIENCE SENIOR MANAGER

2.1.1. SERVICE DESIGN & DEVELOPMENT MANAGER

2.1.1.1. SERVICE DESIGN PRTOTYPING & FEATURE DEVELOPMENT SECTION HEAD

2.1.1.1.1. SERVICE PROCESS IMPROVEMENT SENIOR STAFF

2.1.1.1.2. SERVICE FEATURE DEVELOPMENT SENIOR STAFF

2.1.1.2. SERVICE AWARENESS & IMPROVEMENT SECTION HEAD

2.1.1.2.1. SERVICE IMPROVEMENT & DATA MANAGEMENT SENIOR STAFF

2.1.1.2.2. SERVICE PARTNERSHIP DATA ANALYST SENIOR STAFF

2.1.2. CONTACT CENTER MANAGER

2.1.2.1. CONTACT CENTER OPERATION SECTION HEAD

2.1.2.1.1. INBOUND CALL OPERATION SUPERVISOR

2.1.2.1.2. OUTBOUND CALL & CUSTOMER ENGAGEMENT SUPERVISOR

2.1.2.2. CONTACT CENTER MONITORING & SERVICE ASSURANCE SECTION HEAD

2.1.2.2.1. SERVICE ASSURANCE CONTACT CENTER SUPERVISOR

2.1.2.2.2. CONTACT CENTER TRAINER SENIOR STAFF

2.1.3. CUSTOMER RELATIONSHIP MANAGEMENT (CRM) MANAGER

2.1.3.1. DATABASE INTEGRATION MANAGEMENT & INTELLIGENCE SPECIALIST

2.1.3.2. CUSTOMER ENGGAGEMENT PROGRAM & BUSINESS CREATIVE SPECIALIST

3. DATABASE DESIGN AND INTEGRATION DATABASE PROVIDING CUSTOMER ANALYST COMPETITOR DATA INTELLIGENCE

4. BISNIS FLOW DIRECTION BUSINESS TOOLS ANALYST LOYALTI, ACUISITION & RETENTION CUSTOMER