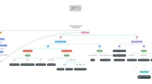
Rhythm Identification Decision Tree

Get Started. It's Free
or sign up with your email address
Rhythm Identification Decision Tree by Mind Map: Rhythm Identification Decision Tree

1. Are there pacer spikes?

1.1. Yes

1.1.1. Spike Before P Wave?

1.1.1.1. Atrial Paced

1.1.2. Spike Before QRS Complex?

1.1.2.1. Ventricular Paced

1.1.3. Spike before both?

1.1.3.1. AV paced/dual chambered

1.2. No

1.2.1. Look for P waves

2. Are there P waves?

2.1. No

2.1.1. Are there QRS complexes?

2.1.1.1. Yes

2.1.1.1.1. Wide QRS Complexes

2.1.1.1.2. Narrow QRS Complexes

2.1.1.2. No

2.1.1.2.1. Rate /Origin

2.2. Yes

2.2.1. Is there a P for every QRS?

2.2.1.1. No

2.2.1.1.1. 2nd degree Heart block type 1

2.2.1.2. Yes

2.2.1.2.1. Rate/Origin

3. How to use this template

4. Asessess PR interval

4.1. Prolonged = First degree heart block