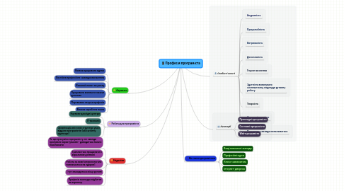
Професія програміста

Get Started. It's Free
or sign up with your email address
Професія програміста by Mind Map: Професія програміста

1. Переваги

1.1. Можна працювати вдома

1.2. Постійне професійне самовдосконалення

1.3. Високий попит на ринку

1.4. Працювати можна не маючи диплома

1.5. Переважно творча професія

1.6. Висока заробітна плата

2. Недоліки

2.1. Те, що зрозуміло програмісту, не завжди зрозуміло користувачеві - доводиться багато пояснювати

2.2. Трапляється працювати в авральному режимі

2.3. Робота за комп'ютером погано позначається на здоров'ї

2.4. І тут знаходиться місце рутині

2.5. Професія накладає відбиток на характер

3. Робота для програміста

3.1. Науково-дослідні центри

3.2. IT-компанії

3.3. Організації, які в свій структурі увазі відділи програмістів (або штатну одиницю)

4. Особисті якості

4.1. Акуратність

4.2. Працелюбність

4.3. Витривалість

4.4. Допитливість

4.5. Гнучке мислення

4.6. Здатність виконувати систематичну, подекуди рутинну роботу

4.7. Творчість

4.8. Дисциплінованість

4.9. Прагнення самовдосконалюватись

5. Категорії

5.1. Прикладні програмісти

5.2. Системні програмісти

5.3. Web-програмісти

6. Як стати програмістом

6.1. Вищі навчальні заклади

6.2. Професійні курси

6.3. Книга-самовчитель

6.4. Інтернет-джерела